Что Zoom не умеет делать.
Виртуальные конференции и пребывание "в отъезде"
Автор Мэтт Рид
Читать 3мин
Примечание: Конечно, кулуарные разговоры можно хорошо организовать в онлайн и уже есть для этого сервисы и инструменты. Быть в отключке от повседневной работы и уйти от выгорание сложнее, и это основная задача новых онлайн-технологий и дизайна онлайн-конференций.
Виртуальные конференции и пребывание "в отъезде"
Автор Мэтт Рид
Читать 3мин
Примечание: Конечно, кулуарные разговоры можно хорошо организовать в онлайн и уже есть для этого сервисы и инструменты. Быть в отключке от повседневной работы и уйти от выгорание сложнее, и это основная задача новых онлайн-технологий и дизайна онлайн-конференций.
Три видео-техники для повышения вовлеченности студентов
Автор Джо Артон
Джо Артон рассказывает о трех основанных на фактах методах создания преподавательских и учебных видеороликов, которые улучшат вовлеченность учащихся и результаты обучения.
Читать 4мин
Автор Джо Артон
Джо Артон рассказывает о трех основанных на фактах методах создания преподавательских и учебных видеороликов, которые улучшат вовлеченность учащихся и результаты обучения.
Читать 4мин
Комфортно ли студентам вузов пользоваться EdTech? Возможно, нет
Автор Ребекка Кениг
Новое исследование показывает, что отношение студентов колледжей коррелирует с их личным опытом онлайн-обучения. Студенты, которые выразили уверенность в своей способности учиться и адаптироваться к новым технологиям, с большей вероятностью также почувствовали, что они учатся эффективно в онлайн, что технологии обучения улучшили их обучение, и хотят иметь больше возможностей для онлайн-обучения.
Напротив, студенты, которые сообщили, что изо всех сил пытались научиться использовать новые технологии, имели более негативный опыт онлайн-обучения - и они также с большей вероятностью считали использование таких инструментов в классе насильственным.
Читать 5мин
Автор Ребекка Кениг
Новое исследование показывает, что отношение студентов колледжей коррелирует с их личным опытом онлайн-обучения. Студенты, которые выразили уверенность в своей способности учиться и адаптироваться к новым технологиям, с большей вероятностью также почувствовали, что они учатся эффективно в онлайн, что технологии обучения улучшили их обучение, и хотят иметь больше возможностей для онлайн-обучения.
Напротив, студенты, которые сообщили, что изо всех сил пытались научиться использовать новые технологии, имели более негативный опыт онлайн-обучения - и они также с большей вероятностью считали использование таких инструментов в классе насильственным.
Читать 5мин
Могут ли китайские нормативные акты в области образовательных технологий задушить культуру старания?
Автор Ребекка Кениг
Политика, опубликованная в июле правительством Китая, ограничивающая массовую индустрию репетиторства в стране, может быть направлена на то, чтобы породить новую эру образования в Китае, которая облегчит давление на детей, требующее, чтобы они преуспели любой ценой, и уменьшит влияние компаний, работающих в сфере образовательных технологий.
Читать 10мин
Автор Ребекка Кениг
Политика, опубликованная в июле правительством Китая, ограничивающая массовую индустрию репетиторства в стране, может быть направлена на то, чтобы породить новую эру образования в Китае, которая облегчит давление на детей, требующее, чтобы они преуспели любой ценой, и уменьшит влияние компаний, работающих в сфере образовательных технологий.
Читать 10мин
Грядет новая волна исследований искусственного интеллекта, чтобы трансформировать образование
Автор Надя Тамес-Робледо
Исследователи получают поддержку благодаря 11 грантам по 20 миллионов долларов каждый, которые были предоставлены Национальным научным фондом для создания новых исследовательских программ искусственного интеллекта для образования и других областей.
Читать 4мин
Автор Надя Тамес-Робледо
Исследователи получают поддержку благодаря 11 грантам по 20 миллионов долларов каждый, которые были предоставлены Национальным научным фондом для создания новых исследовательских программ искусственного интеллекта для образования и других областей.
Читать 4мин
Николас Диркс: «две культуры» должны наконец примириться
Сопротивление знаниям, генерируемым наукой, можно преодолеть только с помощью гуманитарных наук. Но что могут сделать университеты, чтобы преодолеть знаменитый разрыв между этими областями, который существует по сей день?
Читать 11 мин
Сопротивление знаниям, генерируемым наукой, можно преодолеть только с помощью гуманитарных наук. Но что могут сделать университеты, чтобы преодолеть знаменитый разрыв между этими областями, который существует по сей день?
Читать 11 мин
6 предстоящих моделей бизнеса в Edtech
Автор С. Шанти
Возможности в стремительно развивающемся мире образовательных технологий открыли двери для инновационных сервисов и предложений.
Читать 3мин
Автор С. Шанти
Возможности в стремительно развивающемся мире образовательных технологий открыли двери для инновационных сервисов и предложений.
Читать 3мин
Отчет CoSN по исследованию тенденций в сфере образовательных технологий в 2021 году
Отчет основан на 170 ответах на опрос членов CoSN, которые готовятся к 2021-22 учебному году.
Читать 2мин
Отчет основан на 170 ответах на опрос членов CoSN, которые готовятся к 2021-22 учебному году.
Читать 2мин
🦄Обзор технологических стартапов в образовании от 08.08.2021
Что стало известно об инвестировании в стартапы EdTech за прошедшую неделю
Unacademy закрывает раунд финансирования на 440 миллионов долларов при оценке в 3,44 миллиарда долларов
Читать 2мин
Edtech-стартап GoGuardian привлекает 200 миллионов долларов от Tiger Global
Читать 3мин
Crehana привлекает деньги в крупнейший раунд финансирования серии B (70 миллионов долларов) для Edtech в Латинской Америке
Читать 3мин
Платформа Novakid привлекла от инвесторов $35 млн
Читать 1мин
Edtech-стартап Skill-Lync привлекает финансирование на $ 17,5 млн в раунде серии А во главе с Iron Pillar
Читать 2мин
Аргентинский EdTech Coderhouse получил инвестиции в размере 13,5 млн долларов
Читать 1мин
Eduvanz получает 100 крор рупий (13,5 миллиона долларов) в раунде серии B от Sequoia и других компаний.
Читать 2мин
Ed-tech Codelicious получил 3,8 миллиона долларов в посевном раунде финансирования
Читать 5мин
Компания Edtech Flying Cape получила 1,5 млн долларов в раунде финансирования серии А при участии акселератора, поддерживаемого Enterprise Singapore
Читать 1мин
Как политика Центрального банка Нигерии помогла стартапу Edtech, Decagon, расширить масштабы и получить 1,5 млн долларов от инвесторов
Читать 3мин
Стартап Edtech Bina собирает 1,4 миллиона долларов на обучение детей от 4 до 12 лет, запускает School-as-a-Service
Читать 2мин
МТС и другие инвесторы вложились в EdTech-платформу для женщин Академия перемен (примерно $1M)
Читать 1мин
99math привлекает 1 миллион долларов для поддержки игровой платформы edtech
Читать 2мин
Стартап обучения малого бизнеса Rocket Skills получает предпосевное финансирование в $300K
Читать 1мин
Что стало известно об инвестировании в стартапы EdTech за прошедшую неделю
Unacademy закрывает раунд финансирования на 440 миллионов долларов при оценке в 3,44 миллиарда долларов
Читать 2мин
Edtech-стартап GoGuardian привлекает 200 миллионов долларов от Tiger Global
Читать 3мин
Crehana привлекает деньги в крупнейший раунд финансирования серии B (70 миллионов долларов) для Edtech в Латинской Америке
Читать 3мин
Платформа Novakid привлекла от инвесторов $35 млн
Читать 1мин
Edtech-стартап Skill-Lync привлекает финансирование на $ 17,5 млн в раунде серии А во главе с Iron Pillar
Читать 2мин
Аргентинский EdTech Coderhouse получил инвестиции в размере 13,5 млн долларов
Читать 1мин
Eduvanz получает 100 крор рупий (13,5 миллиона долларов) в раунде серии B от Sequoia и других компаний.
Читать 2мин
Ed-tech Codelicious получил 3,8 миллиона долларов в посевном раунде финансирования
Читать 5мин
Компания Edtech Flying Cape получила 1,5 млн долларов в раунде финансирования серии А при участии акселератора, поддерживаемого Enterprise Singapore
Читать 1мин
Как политика Центрального банка Нигерии помогла стартапу Edtech, Decagon, расширить масштабы и получить 1,5 млн долларов от инвесторов
Читать 3мин
Стартап Edtech Bina собирает 1,4 миллиона долларов на обучение детей от 4 до 12 лет, запускает School-as-a-Service
Читать 2мин
МТС и другие инвесторы вложились в EdTech-платформу для женщин Академия перемен (примерно $1M)
Читать 1мин
99math привлекает 1 миллион долларов для поддержки игровой платформы edtech
Читать 2мин
Стартап обучения малого бизнеса Rocket Skills получает предпосевное финансирование в $300K
Читать 1мин
Микрошколы
Автор Getting Smart
Создание гибкой среды обучения для стимулирования инноваций, создания возможностей и поддержки сообщества.
Читать 1мин
Автор Getting Smart
Создание гибкой среды обучения для стимулирования инноваций, создания возможностей и поддержки сообщества.
Читать 1мин
Coursera vs. 2U/edX? Noodle присоединяется к драке
Автор Дуг Ледерман
Компания, занимающаяся онлайн-программами Джона Кацмана, стала альтернативой онлайн-программам получения степени. Теперь он хочет аналогичным образом бросить вызов основным поставщикам бесплатных и недорогих курсов и сертификатов без получения степени.
Читать 7мин
Автор Дуг Ледерман
Компания, занимающаяся онлайн-программами Джона Кацмана, стала альтернативой онлайн-программам получения степени. Теперь он хочет аналогичным образом бросить вызов основным поставщикам бесплатных и недорогих курсов и сертификатов без получения степени.
Читать 7мин
По следам ASU-GSV 2021
Автор DigEd
Обзор ASU-GSV 2021
Пожалуй самое элитное, престижное и влиятельное ежегодное событие в сфере edtech. Понятно, что очное присутствие, хотя и затратное, дает больший результат в обучении и нетворкинге, если ставится такая цель. Но в последнее время онлайн-компонента показывает, что в перспективе она все больше справляется с этими задачами для участников мероприятия.
Что ключевого можно вынести из только что прошедшего мероприятия (по результатам знакомства с программой мероприятия, отдельными сессиями и полученными контактами)?
Читать 13мин
Автор DigEd
Обзор ASU-GSV 2021
Пожалуй самое элитное, престижное и влиятельное ежегодное событие в сфере edtech. Понятно, что очное присутствие, хотя и затратное, дает больший результат в обучении и нетворкинге, если ставится такая цель. Но в последнее время онлайн-компонента показывает, что в перспективе она все больше справляется с этими задачами для участников мероприятия.
Что ключевого можно вынести из только что прошедшего мероприятия (по результатам знакомства с программой мероприятия, отдельными сессиями и полученными контактами)?
Читать 13мин
Следующая миссия Edtech: идти во все сферы
Автор Наташа Маскареньяс (TechCrunch)
На прошедшей неделе предприниматели, инвесторы и аналитики в сфере образовательных технологий собрались на ASU+GSV, ежегодной глобальной конференции в сфере образовательных технологий, чтобы поразмышлять о новообретенном внимании к этому сектору после масштабной вспышки COVID-19.
Читать 2мин
Автор Наташа Маскареньяс (TechCrunch)
На прошедшей неделе предприниматели, инвесторы и аналитики в сфере образовательных технологий собрались на ASU+GSV, ежегодной глобальной конференции в сфере образовательных технологий, чтобы поразмышлять о новообретенном внимании к этому сектору после масштабной вспышки COVID-19.
Читать 2мин
🦄Обзор технологических стартапов в образовании от 15.08.2021
Что стало известно об инвестировании в стартапы EdTech за прошедшую “индийскую” неделю
Компания Edtech Eruditus привлекает 650 миллионов долларов при оценке в 3,2 миллиарда долларов и вступает в клуб единорогов
Читать 2мин
Индийская компания UpGrad вступила в клуб единорогов, собрав средства на сумму 185 миллионов долларов
Читать 2мин
Робототехнический стартап Miko привлекает $28 млн в раунде серии B под руководством IIFL AMC
Читать 2мин
Crimson Education, глобальная консалтинговая компания по вопросам приема в университеты, собрала 23,8 миллиона долларов в рамках нового раунда финансирования, возглавленного HEAL Partners.
Читать 2мин
Расположенная в Детройте фирма по переподготовке кадров Automation Workz привлекла 10 миллионов долларов от Blair
Читать 2мин
Контент-студия Smashcut привлекает 7 миллионов долларов в раунде финансирования серии А
Читать 1мин
Платформа управления талантами, разработанная для сотрудников без рабочего стола, Anthill получает 3 миллиона долларов в виде посевного финансирования
Читать менее 1мин
Платформа для связи между детским садом и родителями LiveKid собрала 2,4 миллиона долларов
Читать 1мин
Стартап в сфере коучинга и коммуникаций CharismaQ привлек 1 миллион долларов
Читать 2мин
Sirius Education дебютирует с целью обучить таланты бразильских стартапов с бюджетом 952 тысячи долларов
Читать 2мин
Стартап по подготовке к экзаменам FlashPrep привлекает 500 тысяч долларов в предпосевном раунде, возглавляемом Venture Highway.
Читать 1мин
Edtech-стартап BlueLearn привлекает $ 450 000 от Lightspeed India и других инвесторов для изучения студентами новых навыков и нетворкинга с однокурсниками.
Читать 2мин
Edtech стартап курсов знаменитостей Whiz League собрал 300 тысяч долларов в посевном раунде
Читать 2мин
Платформа онлайн-обучения STEAM Neobael привлекает $ 215 000 в предпосевном раунде
Читать 2мин
Стартап EdTech Robotical получает грант (43 291 фунт стерлингов) на создание нового робота
Читать 3мин
Компания Pathstream, поставщик цифровых навыков, привлекает новое финансирование от группы влиятельных инвесторов
Читать 2мин
Kalam Labs поднимает предпосевной раунд с помощью Lightspeed и Y Combinator
Читать менее 1мин
Что стало известно об инвестировании в стартапы EdTech за прошедшую “индийскую” неделю
Компания Edtech Eruditus привлекает 650 миллионов долларов при оценке в 3,2 миллиарда долларов и вступает в клуб единорогов
Читать 2мин
Индийская компания UpGrad вступила в клуб единорогов, собрав средства на сумму 185 миллионов долларов
Читать 2мин
Робототехнический стартап Miko привлекает $28 млн в раунде серии B под руководством IIFL AMC
Читать 2мин
Crimson Education, глобальная консалтинговая компания по вопросам приема в университеты, собрала 23,8 миллиона долларов в рамках нового раунда финансирования, возглавленного HEAL Partners.
Читать 2мин
Расположенная в Детройте фирма по переподготовке кадров Automation Workz привлекла 10 миллионов долларов от Blair
Читать 2мин
Контент-студия Smashcut привлекает 7 миллионов долларов в раунде финансирования серии А
Читать 1мин
Платформа управления талантами, разработанная для сотрудников без рабочего стола, Anthill получает 3 миллиона долларов в виде посевного финансирования
Читать менее 1мин
Платформа для связи между детским садом и родителями LiveKid собрала 2,4 миллиона долларов
Читать 1мин
Стартап в сфере коучинга и коммуникаций CharismaQ привлек 1 миллион долларов
Читать 2мин
Sirius Education дебютирует с целью обучить таланты бразильских стартапов с бюджетом 952 тысячи долларов
Читать 2мин
Стартап по подготовке к экзаменам FlashPrep привлекает 500 тысяч долларов в предпосевном раунде, возглавляемом Venture Highway.
Читать 1мин
Edtech-стартап BlueLearn привлекает $ 450 000 от Lightspeed India и других инвесторов для изучения студентами новых навыков и нетворкинга с однокурсниками.
Читать 2мин
Edtech стартап курсов знаменитостей Whiz League собрал 300 тысяч долларов в посевном раунде
Читать 2мин
Платформа онлайн-обучения STEAM Neobael привлекает $ 215 000 в предпосевном раунде
Читать 2мин
Стартап EdTech Robotical получает грант (43 291 фунт стерлингов) на создание нового робота
Читать 3мин
Компания Pathstream, поставщик цифровых навыков, привлекает новое финансирование от группы влиятельных инвесторов
Читать 2мин
Kalam Labs поднимает предпосевной раунд с помощью Lightspeed и Y Combinator
Читать менее 1мин
Изучение в классах иностранных языков с помощью образовательных технологий
Преподаватель испанского языка и STEAM Рашель Дене Пот рассказывает, как она использует бодрящие технологические уроки, чтобы погрузить учеников в язык и культуру.
Автор Ребекка Торчиа
Читать 3мин
Преподаватель испанского языка и STEAM Рашель Дене Пот рассказывает, как она использует бодрящие технологические уроки, чтобы погрузить учеников в язык и культуру.
Автор Ребекка Торчиа
Читать 3мин
Навигация в будущем работы: рекомендации, основанные на навыках, для перехода на другую работу
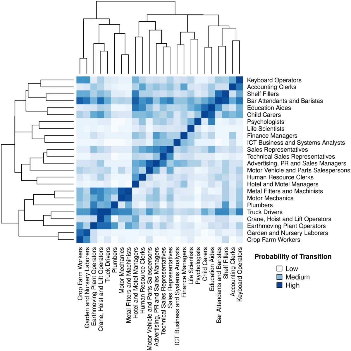
Авторы Ник Доусон, Мэри-Энн Уильямс и Мариан-Андрей Ризою
Используя данные о вакансиях в режиме реального времени в сочетании со статистикой занятости и данными обследований домохозяйств, авторы создали систему, которая не только рекомендует карьерные пути, но и конкретные навыки, которые необходимо развить, чтобы помочь работникам в этом.
Читать 5мин
Авторы Ник Доусон, Мэри-Энн Уильямс и Мариан-Андрей Ризою
Используя данные о вакансиях в режиме реального времени в сочетании со статистикой занятости и данными обследований домохозяйств, авторы создали систему, которая не только рекомендует карьерные пути, но и конкретные навыки, которые необходимо развить, чтобы помочь работникам в этом.
Читать 5мин
Крах индустрии онлайн-репетиторства в Китае сводит с ума американских преподавателей
Автор Эмили Тейт
Читать 13мин
Автор Эмили Тейт
Читать 13мин
Открытое образование: Калифорния одобряет инвестиции в размере $115 млн в программы колледжей с нулевой стоимостью учебников и OER
Автор SPARC
Губернатор Калифорнии Гэвин Ньюсом подписал закон о беспрецедентных инвестициях в размере 115 миллионов долларов в расширение программ с нулевой стоимостью учебников и открытие образовательных ресурсов в местных колледжах штата. Основываясь на успешном пилотном проекте, завершившемся в 2019 году, финансирование будет поддерживать развитие программ для получения степени и сертификата, которые студенты могут пройти, не тратя ни единого доллара на учебники. Программа будет осуществляться через офис ректора Калифорнийского общественного колледжа и на сегодняшний день является крупнейшим государственным вложением средств в открытые образовательные
ресурсы. Читать 3мин
Автор SPARC
Губернатор Калифорнии Гэвин Ньюсом подписал закон о беспрецедентных инвестициях в размере 115 миллионов долларов в расширение программ с нулевой стоимостью учебников и открытие образовательных ресурсов в местных колледжах штата. Основываясь на успешном пилотном проекте, завершившемся в 2019 году, финансирование будет поддерживать развитие программ для получения степени и сертификата, которые студенты могут пройти, не тратя ни единого доллара на учебники. Программа будет осуществляться через офис ректора Калифорнийского общественного колледжа и на сегодняшний день является крупнейшим государственным вложением средств в открытые образовательные
ресурсы. Читать 3мин
Moodle запускает Moodle Academy, учебный центр для мирового сообщества Moodle
Автор Moodle
Академия Moodle, центр, где можно узнать все об онлайн-обучении с Moodle. Она предоставит преподавателям, администраторам, дизайнерам или разработчикам сообщество передовой практики, взаимодействия и профессионального развития.
Читать 3мин
Автор Moodle
Академия Moodle, центр, где можно узнать все об онлайн-обучении с Moodle. Она предоставит преподавателям, администраторам, дизайнерам или разработчикам сообщество передовой практики, взаимодействия и профессионального развития.
Читать 3мин
Пора стереть границы между старшей школой, колледжем и работой
Автор Джоэл Варгас
«Размытие» старшей школы и послешкольного образования может указать на новый путь вперед: модель, которая не является ни старшей школой, ни общественным колледжем, а представляет собой комбинацию этих двух моделей, которая экономит время и деньги учащихся, предлагая им новые виды управляемой поддержки и подготовки для карьеры.
Читать 4мин
Автор Джоэл Варгас
«Размытие» старшей школы и послешкольного образования может указать на новый путь вперед: модель, которая не является ни старшей школой, ни общественным колледжем, а представляет собой комбинацию этих двух моделей, которая экономит время и деньги учащихся, предлагая им новые виды управляемой поддержки и подготовки для карьеры.
Читать 4мин
Чтобы лучше обслуживать взрослых учащихся, устраните барьеры между работой и обучением
Автор Шон Галлахер (колумнист)
Особенно многообещающее решение для привлечения взрослых учеников и повышения достижения степени - это более целенаправленная интеграция обучения и работы.
Большая часть инициатив о результатах карьерного роста и возможности трудоустройства в высшем образовании была сосредоточена на раскрытии карьеры для традиционных студентов и моделях «из колледж в карьеру», бОльший рынок - это “колледж И карьера”.
Признание ценности обучения, которое происходит на рабочем месте - часто за пределами формальных институциональных условий - может иметь решающее значение для изменения положения в обучении взрослых. И это имеет огромные социальные выгоды.
Читать 6мин
Автор Шон Галлахер (колумнист)
Особенно многообещающее решение для привлечения взрослых учеников и повышения достижения степени - это более целенаправленная интеграция обучения и работы.
Большая часть инициатив о результатах карьерного роста и возможности трудоустройства в высшем образовании была сосредоточена на раскрытии карьеры для традиционных студентов и моделях «из колледж в карьеру», бОльший рынок - это “колледж И карьера”.
Признание ценности обучения, которое происходит на рабочем месте - часто за пределами формальных институциональных условий - может иметь решающее значение для изменения положения в обучении взрослых. И это имеет огромные социальные выгоды.
Читать 6мин