Forwarded from Makrushin
Запуск security-проекта: шаблоны и чеклисты для быстрого старта
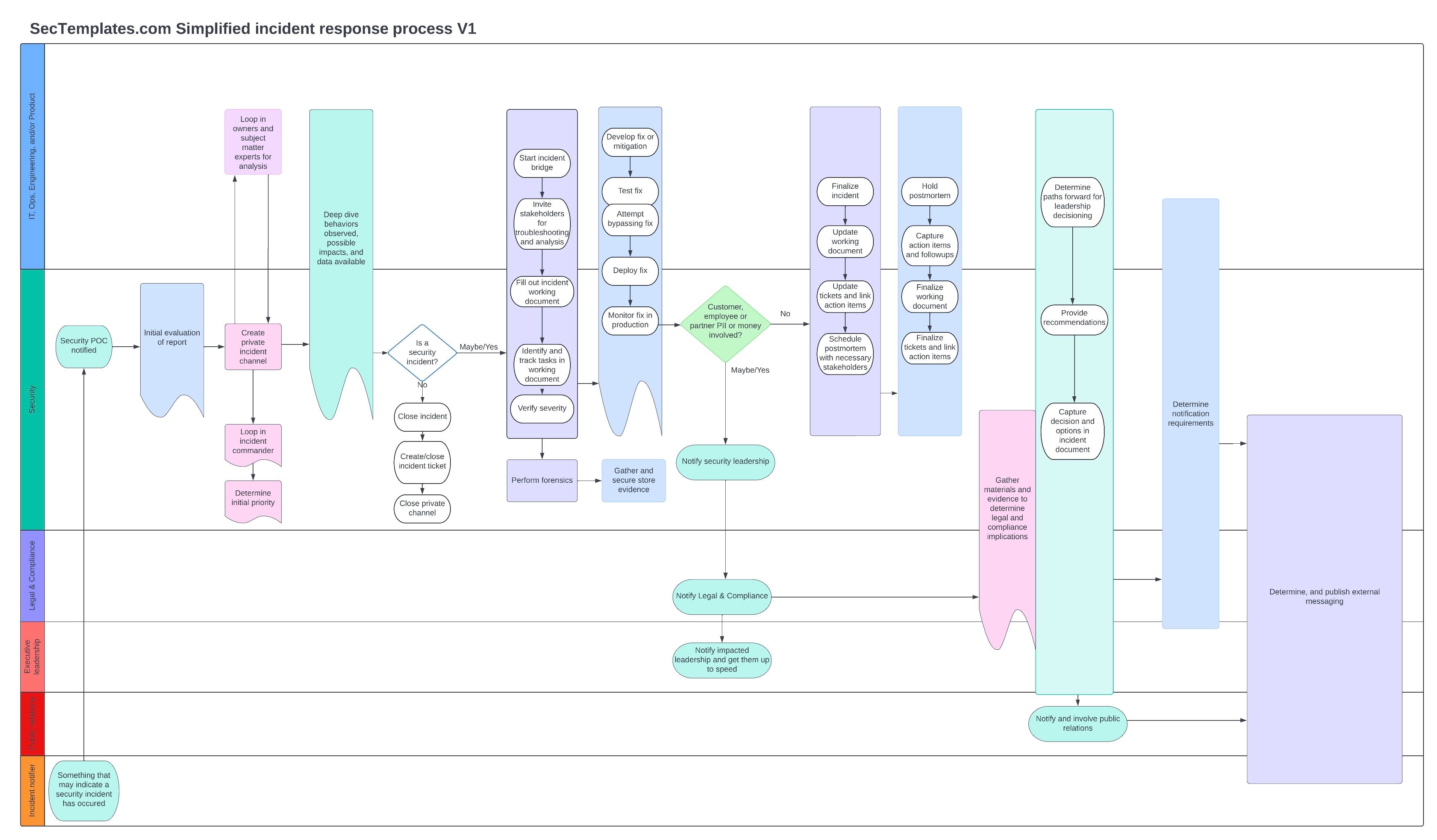
Встретил полезный ресурс с шаблонами для запуска security-проектов. Программа багбаунти, тестирование на проникновение, процедуры реагирования на инциденты и управления уязвимостями - документы пригодятся новой команде безопасности, владельцу продукта или начинающему CISO в каком-нибудь стартапе.
В репозитории содержатся:
* чеклисты для подготовки к запуску;
* описание процессов и плейбуки;
* примеры метрик и шаблоны документов.
Встретил полезный ресурс с шаблонами для запуска security-проектов. Программа багбаунти, тестирование на проникновение, процедуры реагирования на инциденты и управления уязвимостями - документы пригодятся новой команде безопасности, владельцу продукта или начинающему CISO в каком-нибудь стартапе.
В репозитории содержатся:
* чеклисты для подготовки к запуску;
* описание процессов и плейбуки;
* примеры метрик и шаблоны документов.
Forwarded from Пост Лукацкого
Думаю, многие видели модель разделения ответственности за безопасность в различных моделях оказания облачных услуг (IaaS, PaaS и SaaS). Вот аналогичная, но для машинного обучения 🧠 Тут и вам про персональные данные, и про этику, и про реагирование инцидентов... 💭
Please open Telegram to view this post
VIEW IN TELEGRAM
👍2
Forwarded from Порвали два трояна
Вместе с отказом от продуктов Microsoft в ИТ- и ИБ- службы поступает достаточно масштабная задача по созданию типовых конфигураций и политик для альтернативных продуктов — от Astra Linux до LibreOffice/OpenOffice. К счастью, при их разработке можно пользоваться существующими методическими рекомендациями. Мы проштудировали достаточно дельное руководство по безопасной настройке LibreOffice в корпоративной среде, выпущенное немецкой BSI и выделили в нём ключевые рекомендации, отличающиеся от стандартных настроек (они, к чести разработчиков, довольно безопасны по умолчанию).
Политику можно раскатать сразу на большие группы рабочих станций при помощи административных XML-файлов, и эта механика почти одинаково работает и на *nix, и на macOS, и на Windows, там, где вы его оставляете
Читать рекомендации.
#советы @П2Т
Please open Telegram to view this post
VIEW IN TELEGRAM
Forwarded from Патчкорд
Никому не доверять это дорого, настолько, что пришлось придумать новый протокол Roughtime, чтобы безопасно получать время для
IoT устройств. Ведь уровень доверия NTP, в современном мире, нас не устраивает. Короткий рассказ одного из авторов на RIPE Labs и презентация.IETF Datatracker
Roughtime
This document describes Roughtime—a protocol that aims to achieve two things: secure rough time synchronization even for clients without any idea of what time it is, and giving clients a format by which to report any inconsistencies they observe between time…
Угрозы для think tanks. На французском.
https://www.cert.ssi.gouv.fr/cti/CERTFR-2024-CTI-008/
https://www.cert.ssi.gouv.fr/cti/CERTFR-2024-CTI-008/