Data Science | Machinelearning [ru] – Telegram
Data Science | Machinelearning [ru]
20.2K subscribers
673 photos
41 videos
29 files
3.56K links
Все о Data Science, машинном обучении и искусственном интеллекте: от базовой теории до cutting-edge исследований и LLM.

По вопросам рекламы или разработки - @g_abashkin

РКН: https://vk.cc/cJPGXD
Download Telegram
​​😶‍🌫️8 паттернов проектирования, которые должен знать каждый ML-разработчик

В этой статье мы рассмотрим 8 паттернов проектирования с примерами кода на Python.

Читать...
​​📊ТОП-30 ресурсов с данными для машинного обучения

В этом материале мы расскажем о некоторых ресурсах с предобработанной «датой», которую вы можете использовать в своей работе.

Читать...
​​​​😵Структурирование кредитного портфеля методами машинного обучения

В этой статье автор расскажет, зачем кредитные организации естественным образом располагают большими портфелями клиентских кредитов, и почему разбиения кредитного портфеля на более однородные по качеству кредитов под-портфели встречается в финансах уже очень давно, а также вы узнаете почему для задачи структуризации кредитного портфеля, применимость таких методов машинного обучения как кластеризация, классификация или различные версии деревьев очень ограничена.

Читать...
​​👾CI/CD в Data Science, MLOps в финтехе и тенденции в потоковой передаче данных

В этой статье автор расскажет о основах концепции CI/CD и объяснить, какую роль могут играть ее практики в улучшении аналитических процессов.

Читать...
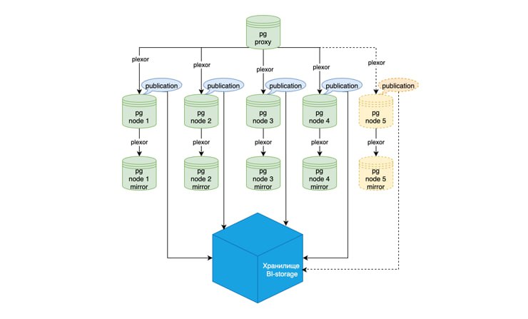
​​🤔Как сэкономить свои нервы и деньги компании на перестроении структуры больших таблиц без простоя в PostgreSQL

В этой статье автор расскажет, как можно сэкономить время разработчика, администратора баз данных и ресурсы сервера, используя утилиту pg_rebuild_table.

Читать...
​​⚡️ClickHouse: полезные лайфхаки

В этой статье автор расскажет что такое ClickHouse и почему он считает его идеально подходящим мощным инструментом для аналитики.

Читать...
​​🧑🏼‍💻ClickHouse в ритейловом проекте

В этой статье автор расскажет, как развивается it-продукт в ритейле, откуда появилась потребность в инструменте, подобном ClickHouse, и как проходило RnD для его внедрения.

Читать...
​​👤Медленно меняющиеся измерения (SCDs) в эпоху облачного хранилища данных

В этой статье автор расскажет как работать с медленно меняющимися измерениями при использовании облачного хранилища данных.

Читать...
​​🧑🏼‍💻Профилирование данных из СУБД Oracle с помощью DataHub и Great Expectations. Часть 1

В этой статье автор расскажет о проблемах, которые возникли в ходе интеграции, а также поделимся найденными решениями для их устранения.

Читать...
​​🤔Как мы делали скоринг на микросервисной архитектуре руками не-программистов

В этой статье автор расскажет, почему во многих чувствительных областях нейросети никогда не заменят человека, и почему становится стандартом постепенный переход к микросервисной архитектуре, а также вы узнаете почему ключевая проблема заключалась в совмещении разных языков программирования.

Читать...
​​😎Семантический слой для Аналитики ключевых метрик – dbt Metrics vs. Cube

В этой статье автор рассмотрит что такое семантический слой, и в чем разница между Метрикой и Витриной данных.

Читать...
​​🤫Чей DAX сильнее? …или почему каждый пользователь должен влиять на развитие платформы

В этой статье автор расскажет о том, каким образом можно развивать платформу и откуда появляются новые функции в Visiology.

Читать...
​​😲Почему Trino такой быстрый: архитектура оптимизатора SQL-запросов

В данной статье мы рассмотрим, как устроен оптимизатор запросов в массивно-параллельном аналитическом SQL-движке Trino.

Читать...
​​😎Профилирование данных из СУБД Oracle с помощью DataHub и Great Expectations. Часть 2

В этой мы рассмотрим подключение Great Expectations к DBMS Oracle, сделаем ряд проверок качества данных, а также отправим результаты проверок в DataHub.

Читать...
​​🚀Оптимизации работы Jupyter notebook при помощи параллельных вычислений

В данном статье я расскажу о возможностях применения параллельных вычислений в интерактивной среде Jupyter notebook языка Python.

Читать...
​​😎Спиливаем spill-ы

В этой статье рассмотрим, из-за чего Spill-ы в принципе возникают, разберем несколько видов Spill-ов, и как решить эту проблему.

Читать...
​​🧐ML System Design: основные способы деплоя и тестирования моделей машинного обучения в продакшене

В этой статье автор разберет популярные паттерны проектирования ML-систем, а также вы узнаете какой способ выбрать для деплоя модели в production.

Читать...
​​🚀Почему Trino такой быстрый: динамические фильтры

В этой статье автор расскажет, почему аналитические запросы часто содержат операции Join и сканируют таблицы большого размера, и как наличие динамических фильтров позволяет существенно сократить объем обрабатываемой информации, а также вы узнаете как динамические фильтры могут быть использованы, чтобы уменьшить количество данных, доставляемых до оператора Join.

Читать...
​​😎Распознаем лючки бензобаков

В этой статье автор расскажет как сделать распознавании лючка горловины топливного бака.

Читать...
​​😵‍💫Interpretability versus explainability: Интерпретируемость или объяснимость?

В этой статье автор покажет разницу между explainable AI и interpreted AI, приведет примеры и небольшой монолог на тему: "что всё-таки важнее".

Читать...
​​🤓Как мы с помощью Kubeflow Pipelines оптимизировали обучение ML-моделей

В этой статье автор расскажет чем Kubeflow Pipelines может быть полезен ML-специалисту и как в нём без потери существующей кодовой базы можно запускать готовые пайплайны.

Читать...