#职场社畜日常
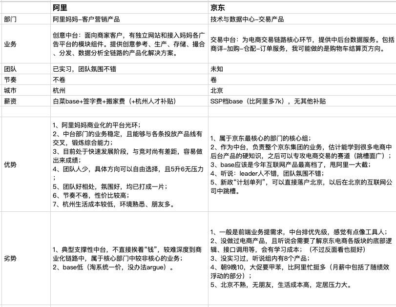
今年秋招,决赛圈offer了剩下了阿里和京东,暑期是在阿里实习的,没在京东实习过。求各位大佬看下哪个更值得去,给点建议,谢谢😭
https://cdn.jellow.site/FuuG84aDQjRN1b8KvuOCxa55Rl6ev2.jpg
今年秋招,决赛圈offer了剩下了阿里和京东,暑期是在阿里实习的,没在京东实习过。求各位大佬看下哪个更值得去,给点建议,谢谢😭
https://cdn.jellow.site/FuuG84aDQjRN1b8KvuOCxa55Rl6ev2.jpg
#职场社畜日常
录制的时候还是夏初吧,三个多小时
好多记忆碎片都被挖掘出来了
小学时候的天空之城
毕业以后吃饱饭和理想的冲击
活下去的挣扎和残存的清醒
融资后狂妄的无知,懦弱的欺骗
试图找到一个社会共识作为自己的目标
最终还是回归内心想要做的事情
守护一方天地,守护一些人,而已。
人终究都是需要和自己和解,找到真我。
也需要和世界和解,找到自己的位置和为之贡献的方式。
一切痛苦都来自于执着。
感谢Riceman ,感谢UX Coffee
也许十年后再回味,会更有风味
https://cdn.jellow.site/Fm43gqC4vlmm-S7L2Zd4ZWC04v6kv2.jpg
录制的时候还是夏初吧,三个多小时
好多记忆碎片都被挖掘出来了
小学时候的天空之城
毕业以后吃饱饭和理想的冲击
活下去的挣扎和残存的清醒
融资后狂妄的无知,懦弱的欺骗
试图找到一个社会共识作为自己的目标
最终还是回归内心想要做的事情
守护一方天地,守护一些人,而已。
人终究都是需要和自己和解,找到真我。
也需要和世界和解,找到自己的位置和为之贡献的方式。
一切痛苦都来自于执着。
感谢Riceman ,感谢UX Coffee
也许十年后再回味,会更有风味
https://cdn.jellow.site/Fm43gqC4vlmm-S7L2Zd4ZWC04v6kv2.jpg
#职场社畜日常
英雄联盟手游和端游竟然一丁点儿数据都不互通?!
在二十一世纪二〇年代。:-D
https://cdn.jellow.site/FkkWQ3jHXFnTbosM528mMpchI_kyv2.jpg
英雄联盟手游和端游竟然一丁点儿数据都不互通?!
在二十一世纪二〇年代。:-D
https://cdn.jellow.site/FkkWQ3jHXFnTbosM528mMpchI_kyv2.jpg
👍1
#职场社畜日常
运营🐶工作之余的副业记录2021/11/1
💜业务:返利小程序(自以为的优点:无须下载/没有等级高佣直给)
🚶目前用户,扣除我自己90人
💰订单25,净收入143.9元
✅动作:豆瓣引流3篇,转发到2个母婴群+1个美妆群+1个副业群,大约740+人(引流是,文案配图片,再加点商品优惠,不一样群发的商品不一样)
目前用户数还在陆续增长中,
https://cdn.jellow.site/FroArGvQJxHlYxjHYrNSjRHcwq3bv2.jpeg
运营🐶工作之余的副业记录2021/11/1
💜业务:返利小程序(自以为的优点:无须下载/没有等级高佣直给)
🚶目前用户,扣除我自己90人
💰订单25,净收入143.9元
✅动作:豆瓣引流3篇,转发到2个母婴群+1个美妆群+1个副业群,大约740+人(引流是,文案配图片,再加点商品优惠,不一样群发的商品不一样)
目前用户数还在陆续增长中,
https://cdn.jellow.site/FroArGvQJxHlYxjHYrNSjRHcwq3bv2.jpeg
#职场社畜日常
Media
小宇宙kyth:分享一些我们为播客做的小玩具
“前两年,我们发现美国其实有两个服务也在做这样东西,是linktree和podlink,所以「播客名片」也受到了它们一点点的 inspiration。”
周末在视频号里听了kyth分享的段落,印象最深的是这一段。真诚认真
http://mmbiz.qpic.cn/mmbiz_jpg/FEGicu7QEVrnmmD4vLZO5BZRGfAuia6T9yCq14hmMzC5NnfuhianYffgBtc8rpMatOHj4AxscdZWnL7eYpwAuYJcQ/0?wx_fmt=jpeg
Media
小宇宙kyth:分享一些我们为播客做的小玩具
“前两年,我们发现美国其实有两个服务也在做这样东西,是linktree和podlink,所以「播客名片」也受到了它们一点点的 inspiration。”
周末在视频号里听了kyth分享的段落,印象最深的是这一段。真诚认真
http://mmbiz.qpic.cn/mmbiz_jpg/FEGicu7QEVrnmmD4vLZO5BZRGfAuia6T9yCq14hmMzC5NnfuhianYffgBtc8rpMatOHj4AxscdZWnL7eYpwAuYJcQ/0?wx_fmt=jpeg
#职场社畜日常
两年期满,正式毕业。
总经理面聊的时候,回顾了下在腾讯/微信支付两年的成长。我说了三点:
•宏观视野和手头实践项目之间gap的缩小;
•产品方法、认知、经验的积累;
•个人与职场、工作之间关系定位的不断思考和调整。
也聊到当下的选择,大家多少都觉得有些惊讶,觉得成绩不错、团队认可,大平台金招牌。没遇到啥太大的委屈挫折,成长的空间也并未受阻。都说没想到是我会一下子就跳去一个看上去风险极大的选项。会担忧,我是不是脑子一热,冲动之下做出的选项,有没有想清楚可能的后果。聊下来,也都觉得其实我思考得挺全面挺清楚,感受到我内心的笃定。
于是最近听到最多的评价是“勇敢”:
“我觉得你是那种虽然看着温温和和,但一旦想清楚,就会全力冲锋勇往直前的人”。
第一次听的第一反应是否认,害 我哪里勇敢了,平时决策总是思前想后、左右为难,总想哪一方都不得罪,哪一方都说自己好。
但是换个角度思考,能够抓住自己“最想要的”,为此取舍一些次要的即使外人眼中很fancy的东西。想清楚、下决心、去allin,其实也算勇敢吧。
勇敢山山,不怕困难,要冲锋了哦。
https://cdn.jellow.site/FjL-JZIv_tlNrGqyZALu3b8O00dev2?imageMogr2/auto-orient/heic-exif/1/format/jpeg/
两年期满,正式毕业。
总经理面聊的时候,回顾了下在腾讯/微信支付两年的成长。我说了三点:
•宏观视野和手头实践项目之间gap的缩小;
•产品方法、认知、经验的积累;
•个人与职场、工作之间关系定位的不断思考和调整。
也聊到当下的选择,大家多少都觉得有些惊讶,觉得成绩不错、团队认可,大平台金招牌。没遇到啥太大的委屈挫折,成长的空间也并未受阻。都说没想到是我会一下子就跳去一个看上去风险极大的选项。会担忧,我是不是脑子一热,冲动之下做出的选项,有没有想清楚可能的后果。聊下来,也都觉得其实我思考得挺全面挺清楚,感受到我内心的笃定。
于是最近听到最多的评价是“勇敢”:
“我觉得你是那种虽然看着温温和和,但一旦想清楚,就会全力冲锋勇往直前的人”。
第一次听的第一反应是否认,害 我哪里勇敢了,平时决策总是思前想后、左右为难,总想哪一方都不得罪,哪一方都说自己好。
但是换个角度思考,能够抓住自己“最想要的”,为此取舍一些次要的即使外人眼中很fancy的东西。想清楚、下决心、去allin,其实也算勇敢吧。
勇敢山山,不怕困难,要冲锋了哦。
https://cdn.jellow.site/FjL-JZIv_tlNrGqyZALu3b8O00dev2?imageMogr2/auto-orient/heic-exif/1/format/jpeg/
#职场社畜日常
就离谱
本来今天发工资
组里老同志秀出了自己的工资条税后3w5
🌚🌚🌚
行吧
喜悦瞬间没了😑😑😑😭😭😭🙂🙂🙂
https://cdn.jellow.site/FtmNJjlhX7HQUxu2VMXpMzL2ssxiv2.jpg
就离谱
本来今天发工资
组里老同志秀出了自己的工资条税后3w5
🌚🌚🌚
行吧
喜悦瞬间没了😑😑😑😭😭😭🙂🙂🙂
https://cdn.jellow.site/FtmNJjlhX7HQUxu2VMXpMzL2ssxiv2.jpg