🇷🇺 Поздравляем нашего партнера, профессора МГУ Манойло Андрея Викторовича с вхождением в рейтинг топовых политологов РФ. 💪👍
👍12👏1
Media is too big
VIEW IN TELEGRAM
🧿 Продолжаем постигать мастерство социальной инженерии в HUMINT.
🫂 Выведывание информации через ссылку на знакомого, друга, приятеля, родственника.
Упоминание имени такого человека в ходе контакта, вызывает у источника автоматический перенос уровня доверия от упомянутой персоны к незнакомцу.
Автоматизм - это именно те действия, наряду с эмоциями, которые контролирует подсознание. Сознание же, отвечает за логику и анализ. Не давайте другим, отключать ваше мышление!
И кстати, этот прием очень часто применяется в повседневной жизни, помните:
- Я от Михал Иваныча...
❗ Излюбленный прием у мошенников, именно поэтому они так часто упоминают имена звезд эстрады, артистов, политиков и других известных персон.
Будьте зорки и бдительны!
Ваш @romanromachev
P.S.: Про издание книги уже не напоминаю, ждём-с...
🫂 Выведывание информации через ссылку на знакомого, друга, приятеля, родственника.
Упоминание имени такого человека в ходе контакта, вызывает у источника автоматический перенос уровня доверия от упомянутой персоны к незнакомцу.
Автоматизм - это именно те действия, наряду с эмоциями, которые контролирует подсознание. Сознание же, отвечает за логику и анализ. Не давайте другим, отключать ваше мышление!
И кстати, этот прием очень часто применяется в повседневной жизни, помните:
- Я от Михал Иваныча...
❗ Излюбленный прием у мошенников, именно поэтому они так часто упоминают имена звезд эстрады, артистов, политиков и других известных персон.
Будьте зорки и бдительны!
Ваш @romanromachev
P.S.: Про издание книги уже не напоминаю, ждём-с...
👍8🔥2
🇺🇸 Узнаете?
Конечно же, это Барак Хуссейн Обама II, 44-й президент США. И в прошлом сотрудник одной из частных разведывательных компаний. Ну а какой, вы узнаете во второй редакции моей книги "История частной разведки США", работа над которой идет полным ходом.
P.S.: Книгу планирую опубликовать к 20 декабря 2022 года.
Ваш @romanromachev
Конечно же, это Барак Хуссейн Обама II, 44-й президент США. И в прошлом сотрудник одной из частных разведывательных компаний. Ну а какой, вы узнаете во второй редакции моей книги "История частной разведки США", работа над которой идет полным ходом.
P.S.: Книгу планирую опубликовать к 20 декабря 2022 года.
Ваш @romanromachev
👍3
Forwarded from Explorata Vita
🚀 Поговорим о фейках
Фейк – это ложная информация, распространяемая для создания ажиотажа вокруг события.
Это действие, рассчитанное на три целевые реакции:
🎯вызвать неконтролируемую эмоцию;
🎯вызвать желание поделиться;
🎯вызвать нужное манипулятору действие.
Информация может быть как полностью ложной, так и правдивой, но выдернутой из контекста.
Как формируется доверие к фейку?
▪️фейк обращён к эмоциям, к подсознанию, а не к логике;
▪️чувства мгновенно охватывают человека, он возбуждается, взвинчивается до очень высокой степени эмоционального возбуждения;
▪️в кровь выделяется адреналин, от чего значительно снижается способность критически относиться к информации;
▪️«заразившийся» пользователь делится со своими друзьями и близкими не самой новостью, а своими чувствами по этому поводу;
▪️эмоции не могут быть ложью. За эмоциональную сферу отвечает подсознание, а оно врать не может;
▪️именно этот факт обеспечивает доверие к самой информации (ложь), которую передали на языке эмоций и чувств (правда).
Почему фейки так эффективны?
Они объединяют в себе резонансное событие + вирусные технологии распространения.
Силу этого оружия оценили в 2016 году, во время предвыборной кампании Дональда Трампа, когда от исхода этой схватки зависела его политическая карьера.
Механизм возникновения фейка
➡️ происходит какое-то резонансное событие;
➡️ у каждого есть смартфон и возможность поделиться новостью в соцсетях;
➡️ информация выкладывается множеством маленьких разрозненных кусочков, невозможно составить картину целиком;
➡️ нашей психике жизненно необходима предсказуемость будущего (вот почему так популярны гадалки и гороскопы 😎). Нам нужно здесь и сейчас узнать, что же произошло на самом деле и насколько это опасно лично для нас;
➡️ одновременно событие часто сопровождается молчанием официальных лиц, пока идут уточнения всех фактов и формулировок;
➡️ после того как фейк эту потребность удовлетворил, она теряет свою актуальность. И через день-два, когда уже есть официальные версии события или разборы в сети, это событие уже не так актуально, если не касается нас лично.
Как можно бороться с фейками?
▪️провести детальный анализ события. Чаще всего у обывателя не хватает на это времени, знаний и навыков. На этот случай стоит заранее формировать вокруг себя источники информации, которым будете доверять. Об этом напишу в следующий раз;
▪️знать: если что-то возбудило в нас сильную эмоцию, значит, это сделано специально. Нужно успокоиться, не комментировать и не репостить новость в течение суток. Через день уже будет доступен разбор или опровержение;
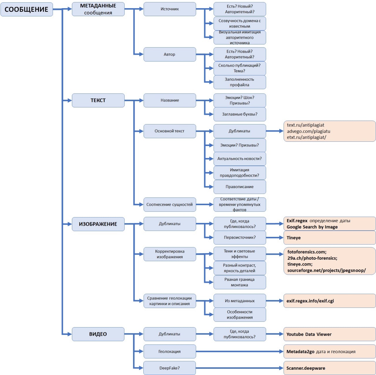
▪️если всё же интересно разобраться самим, попробуйте проанализировать новость по схеме от агентства «Р-Техно»
#критическое_мышление
Фейк – это ложная информация, распространяемая для создания ажиотажа вокруг события.
Это действие, рассчитанное на три целевые реакции:
🎯вызвать неконтролируемую эмоцию;
🎯вызвать желание поделиться;
🎯вызвать нужное манипулятору действие.
Информация может быть как полностью ложной, так и правдивой, но выдернутой из контекста.
Как формируется доверие к фейку?
▪️фейк обращён к эмоциям, к подсознанию, а не к логике;
▪️чувства мгновенно охватывают человека, он возбуждается, взвинчивается до очень высокой степени эмоционального возбуждения;
▪️в кровь выделяется адреналин, от чего значительно снижается способность критически относиться к информации;
▪️«заразившийся» пользователь делится со своими друзьями и близкими не самой новостью, а своими чувствами по этому поводу;
▪️эмоции не могут быть ложью. За эмоциональную сферу отвечает подсознание, а оно врать не может;
▪️именно этот факт обеспечивает доверие к самой информации (ложь), которую передали на языке эмоций и чувств (правда).
Почему фейки так эффективны?
Они объединяют в себе резонансное событие + вирусные технологии распространения.
Силу этого оружия оценили в 2016 году, во время предвыборной кампании Дональда Трампа, когда от исхода этой схватки зависела его политическая карьера.
Механизм возникновения фейка
➡️ происходит какое-то резонансное событие;
➡️ у каждого есть смартфон и возможность поделиться новостью в соцсетях;
➡️ информация выкладывается множеством маленьких разрозненных кусочков, невозможно составить картину целиком;
➡️ нашей психике жизненно необходима предсказуемость будущего (вот почему так популярны гадалки и гороскопы 😎). Нам нужно здесь и сейчас узнать, что же произошло на самом деле и насколько это опасно лично для нас;
➡️ одновременно событие часто сопровождается молчанием официальных лиц, пока идут уточнения всех фактов и формулировок;
➡️ после того как фейк эту потребность удовлетворил, она теряет свою актуальность. И через день-два, когда уже есть официальные версии события или разборы в сети, это событие уже не так актуально, если не касается нас лично.
Как можно бороться с фейками?
▪️провести детальный анализ события. Чаще всего у обывателя не хватает на это времени, знаний и навыков. На этот случай стоит заранее формировать вокруг себя источники информации, которым будете доверять. Об этом напишу в следующий раз;
▪️знать: если что-то возбудило в нас сильную эмоцию, значит, это сделано специально. Нужно успокоиться, не комментировать и не репостить новость в течение суток. Через день уже будет доступен разбор или опровержение;
▪️если всё же интересно разобраться самим, попробуйте проанализировать новость по схеме от агентства «Р-Техно»
#критическое_мышление
👍13🔥2
Forwarded from Сводки частной разведки
Media is too big
VIEW IN TELEGRAM
⭐ Стоп-фейк: развенчание мифов вокруг украинского нацполка "Азов"
Нацполк "Азов" в ходе боев за Мариуполь стал одним из центральных образов пропаганды. Как, собственно, украинской, так и почти всех недружественных стран. Но что он представляет собой на самом деле? Развенчаем все мифы и расскажем правду — прямо сейчас в программе ВестиNet.
Нацполк "Азов" в ходе боев за Мариуполь стал одним из центральных образов пропаганды. Как, собственно, украинской, так и почти всех недружественных стран. Но что он представляет собой на самом деле? Развенчаем все мифы и расскажем правду — прямо сейчас в программе ВестиNet.
👍4
Forwarded from Сводки частной разведки
🔥🔥🔥 Помните наш пост «OSINT и военная разведка», который рассказывает, как российское оборонное ведомство относится к данным опубликованным в сети Интернет, например геоточки с позициям РСЗО, артиллерии и т.п...
Пост вызвал возмущение у начинающих осинтеров, блогеров, и т.п., однако военнослужащие, которые видят все изнутри лишь пожимали плечами и разводили руки. Публикация носила цель – обозначить проблему, чтобы на неё обратили внимание и начали быстро решать. Так как в режиме ВСО решение такой задачи критически важно, это вопрос жизни и смерти! В то время как наши противники уже давно не сидят сложа руки. Так пару дней назад ЦРУ наняло нового директора по технологиям, который не скрывая заявил, что его задача внедрить искусственный интеллект в традиционный HUMINT. Что это означает? Это приведет к тому, что искусственный интеллект будет сам выведывать у пользователей соцсетей необходимую ЦРУ информацию!
Ну а что Пентагон? Одно из ведущих американских СМИ разродилось давеча статьей:
Объединение OSINT и военной разведки — следующий большой шаг в переходе армии к информационному преимуществу
По словам уходящего в отставку высокопоставленного командующего киберармии, по мере того, как армия завершает переформирование под новую доктрину информационного преимущества, ее следующей важной задачей является более эффективное объединение разведывательных данных из открытых источников с военными источниками, на которые она традиционно полагалась.
«То, что мы наблюдаем, — это интеграция традиционной военной разведки, объединенной со всей другой доступной информацией», — сказал в интервью генерал-лейтенант Стивен Фогарти, покидающий свой пост командующий армейским киберкомандованием.
Сухопутные войска завершают работу над доктриной, внедряющей понятие информационного преимущества с конечной целью предоставления командирам возможности доминировать в принятии решений, чтобы лучше чувствовать, понимать, принимать решения и действовать быстрее. Концепция имеет пять основных столпов: обеспечение принятия решений, защита дружественной информации, информирование и обучение внутренней аудитории, информирование и влияние на международную аудиторию и ведение информационной войны.
По словам Фогарти, информация о коммерческих угрозах может быть очень полезной для аналитиков, указывающих на потенциальные угрозы в сети.
Коммерческие поставщики имеют глобальное присутствие на миллионах машин — местах, о которых военные могут не иметь сбора — и имеют возможность сообщать о том, как угроза проявляется в несекретной форме.
По словам Фогарти, это дает военным информацию, которую можно использовать для блокирования угрозы, в то время как традиционная военная разведка может обеспечить более глубокое изучение самой угрозы.
«Моя традиционная военная разведка может помочь выяснить, кто за этим стоит. Почему это происходит сейчас? Какова долгосрочная цель этого?» — сказал Фогарти.
Чтобы помочь объединить эти дисциплины разведки, армия создала Группу военной киберразведки, которая будет объединять деятельность военной разведки с коммерческими данными и общедоступной информацией для поддержки киберопераций.
«Последние четыре года мы очень, очень усердно работали над этим слиянием», — сказал Фогарти.
Кроме того, новый Операционный центр информационной войны, который обеспечит беспрецедентную возможность в режиме реального времени ощущать и понимать глобальную информационную среду, также помогает интегрировать возможности и потоки миссий, сказал он.
Делаем выводы!
Пост вызвал возмущение у начинающих осинтеров, блогеров, и т.п., однако военнослужащие, которые видят все изнутри лишь пожимали плечами и разводили руки. Публикация носила цель – обозначить проблему, чтобы на неё обратили внимание и начали быстро решать. Так как в режиме ВСО решение такой задачи критически важно, это вопрос жизни и смерти! В то время как наши противники уже давно не сидят сложа руки. Так пару дней назад ЦРУ наняло нового директора по технологиям, который не скрывая заявил, что его задача внедрить искусственный интеллект в традиционный HUMINT. Что это означает? Это приведет к тому, что искусственный интеллект будет сам выведывать у пользователей соцсетей необходимую ЦРУ информацию!
Ну а что Пентагон? Одно из ведущих американских СМИ разродилось давеча статьей:
Объединение OSINT и военной разведки — следующий большой шаг в переходе армии к информационному преимуществу
По словам уходящего в отставку высокопоставленного командующего киберармии, по мере того, как армия завершает переформирование под новую доктрину информационного преимущества, ее следующей важной задачей является более эффективное объединение разведывательных данных из открытых источников с военными источниками, на которые она традиционно полагалась.
«То, что мы наблюдаем, — это интеграция традиционной военной разведки, объединенной со всей другой доступной информацией», — сказал в интервью генерал-лейтенант Стивен Фогарти, покидающий свой пост командующий армейским киберкомандованием.
Сухопутные войска завершают работу над доктриной, внедряющей понятие информационного преимущества с конечной целью предоставления командирам возможности доминировать в принятии решений, чтобы лучше чувствовать, понимать, принимать решения и действовать быстрее. Концепция имеет пять основных столпов: обеспечение принятия решений, защита дружественной информации, информирование и обучение внутренней аудитории, информирование и влияние на международную аудиторию и ведение информационной войны.
По словам Фогарти, информация о коммерческих угрозах может быть очень полезной для аналитиков, указывающих на потенциальные угрозы в сети.
Коммерческие поставщики имеют глобальное присутствие на миллионах машин — местах, о которых военные могут не иметь сбора — и имеют возможность сообщать о том, как угроза проявляется в несекретной форме.
По словам Фогарти, это дает военным информацию, которую можно использовать для блокирования угрозы, в то время как традиционная военная разведка может обеспечить более глубокое изучение самой угрозы.
«Моя традиционная военная разведка может помочь выяснить, кто за этим стоит. Почему это происходит сейчас? Какова долгосрочная цель этого?» — сказал Фогарти.
Чтобы помочь объединить эти дисциплины разведки, армия создала Группу военной киберразведки, которая будет объединять деятельность военной разведки с коммерческими данными и общедоступной информацией для поддержки киберопераций.
«Последние четыре года мы очень, очень усердно работали над этим слиянием», — сказал Фогарти.
Кроме того, новый Операционный центр информационной войны, который обеспечит беспрецедентную возможность в режиме реального времени ощущать и понимать глобальную информационную среду, также помогает интегрировать возможности и потоки миссий, сказал он.
Делаем выводы!
👍10🔥4
Media is too big
VIEW IN TELEGRAM
📺 Инструкция для шпиона: ЦРУ ищет изменников Родины (Россия 24)
🔥7
Ночные клубы в Москве хотят подключить к единой системе видеонаблюдения. Владельцы в растерянности
«Та система видеонаблюдения, которая есть у правительства Москвы, к которой имеют доступ в том числе и сотрудники правоохранительных органов, позволяет эти видеозаписи купить любому желающему недорого, [человек] может выбрать видеокамеры, которые ему необходимы, которые ему интересны, оплатить через онлайн-сервис, и ему будет выслана эта запись в ближайшее время. Всегда в любой системе слабое звено — это человек, и всегда найдется системный администратор, который захочет это видео продать».
Роман Ромачев генеральный директор агентства разведывательных технологий «Р-Техно»
https://www.bfm.ru/news/499283
«Та система видеонаблюдения, которая есть у правительства Москвы, к которой имеют доступ в том числе и сотрудники правоохранительных органов, позволяет эти видеозаписи купить любому желающему недорого, [человек] может выбрать видеокамеры, которые ему необходимы, которые ему интересны, оплатить через онлайн-сервис, и ему будет выслана эта запись в ближайшее время. Всегда в любой системе слабое звено — это человек, и всегда найдется системный администратор, который захочет это видео продать».
Роман Ромачев генеральный директор агентства разведывательных технологий «Р-Техно»
https://www.bfm.ru/news/499283
BFM.ru
Ночные клубы в Москве хотят подключить к единой системе видеонаблюдения. Владельцы в растерянности
В прошлом году московские власти обязали подключиться к городской системе наблюдения торговые центры. Теперь под требование могут попасть ночные заведения. Что говорят об этой инициативе владельцы клубов и с какими трудностями они могут столкнуться в этой…
👍5
This media is not supported in your browser
VIEW IN TELEGRAM
🧠 Продолжаем постигать искусство выведывания информации методами HUMINT
Трансакционный анализ (ТА) - неотъемлемая часть социальной инженерии.
ТА это не только направление психотерапии, но и полноценная теория личности, которая объясняет появление определенных чувств, мыслей и поведения в разных жизненных ситуациях.
Кадры из к.ф. "Если наступит завтра" (1986 г.)
Более подробно о HUMINT и методах выведывания информации вы сможете узнать из книги - "Практический курс HUMINT для частной разведки".
Ваш @romanromachev
Трансакционный анализ (ТА) - неотъемлемая часть социальной инженерии.
ТА это не только направление психотерапии, но и полноценная теория личности, которая объясняет появление определенных чувств, мыслей и поведения в разных жизненных ситуациях.
Кадры из к.ф. "Если наступит завтра" (1986 г.)
Более подробно о HUMINT и методах выведывания информации вы сможете узнать из книги - "Практический курс HUMINT для частной разведки".
Ваш @romanromachev
👍9
🎓 Друзья всем привет, только что получил инсайдерскую информацию!
Есть большая вероятность того, что с сентября в Москве будут развернуты очень интересные и перспективные образовательные программы, включая магистратуру.
Будьте готовы, как говорится "на низком старте".
Следите за новостями на наших каналах:
✅ @romanromachev
✅ @rtechnocom
Есть большая вероятность того, что с сентября в Москве будут развернуты очень интересные и перспективные образовательные программы, включая магистратуру.
Будьте готовы, как говорится "на низком старте".
Следите за новостями на наших каналах:
✅ @romanromachev
✅ @rtechnocom
🔥15
📺 Вот RuTube лёг
И мне теперь интересно, кто будет проводить расследование, выяснять причину произошедшего, кто будет назначать виновного? И будут ли это делать? И какие оргвыводы будут? Ну вот интересно мне и всё тут. И еще мне интересно - неужели были уверены, что никто и пальцем RuTube не тронет? Вопрос риторический.
И мне теперь интересно, кто будет проводить расследование, выяснять причину произошедшего, кто будет назначать виновного? И будут ли это делать? И какие оргвыводы будут? Ну вот интересно мне и всё тут. И еще мне интересно - неужели были уверены, что никто и пальцем RuTube не тронет? Вопрос риторический.
🔥10👍2👎1
This media is not supported in your browser
VIEW IN TELEGRAM
🔍 Изучение и составление психологического портрета источника информации важнейший этап HUMINT.
👍13🔥2👏1