How React Uses Closures to Avoid Bugs. Kent Dodds с интерактивными примерами рассказывает о том, как переход на функциональные компоненты позволил избежать багов с асинхронными функциями, использующими пропсы → https://bit.ly/360uuv8
——————————————
Поддержи меня на Patreon
——————————————
Поддержи меня на Patreon
Importing React Through the Ages. Kent Dodds рассматривает как можно импортировать Реакт в проект и в свете нового механизма JSX transform, который завезут в Реакт 17.0, какой импорт лучше использовать → https://bit.ly/3q4WCFn
——————————————
Поддержи меня на Patreon
——————————————
Поддержи меня на Patreon
React component code smells. Неплохой набор анти-паттернов, которые часто можно встретить в react-проектах → https://bit.ly/2HQJVNb
——————————————
Поддержи меня на Patreon
——————————————
Поддержи меня на Patreon
JavaScript DOM Selectors - Learn how to access the DOM. Неплохая инфографика, показывающая методы, с помощью которых можно получить доступ к DOM-элементам → https://bit.ly/2JqYd7w
——————————————
Поддержи меня на Patreon
——————————————
Поддержи меня на Patreon
Что такое декоратор?. Статья о том, как устроены декораторы в js (по крайней мере на данный момент) и для чего они могут быть использованы в нынешней фронтенд-экосистеме → https://bit.ly/33BfbHE
——————————————
Поддержи меня на Patreon
——————————————
Поддержи меня на Patreon
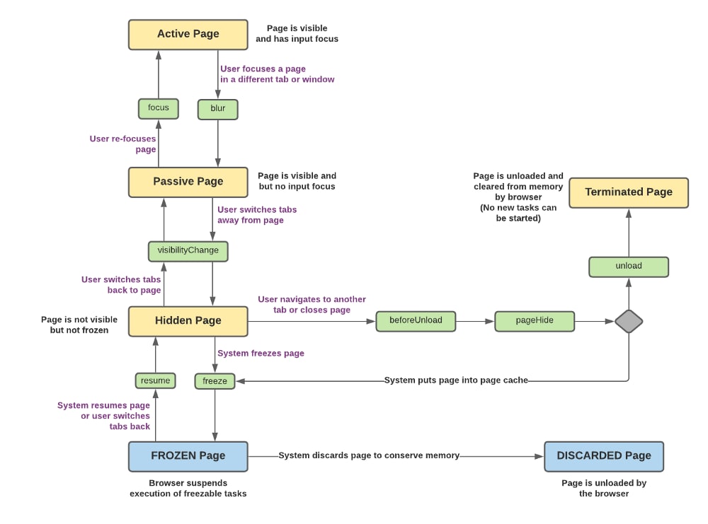
Deep Dive into Page Lifecycle API. Интересный разбор того, какие состояния могут быть у веб страницы, какие события отрабатывают при переходе между ними и как эти переходы обрабатывать → https://bit.ly/36tTivF
——————————————
Поддержи меня на Patreon
——————————————
Поддержи меня на Patreon
Introduction to GraphQL for Developers. Хорошая обзорная статья от Kentaro Wakayama, в которой вкратце рассматривается что такое GraphQL, как с ним работать и какие при этом проблемы могут возникнуть → https://bit.ly/33Dh3zr
——————————————
Поддержи меня на Patreon
——————————————
Поддержи меня на Patreon
Under-Engineered Responsive Tables. Простой рецепт создания адаптивных таблиц → https://bit.ly/2KY5Tii
——————————————
Поддержи меня на Patreon
——————————————
Поддержи меня на Patreon
Writing Easy-to-Compile Code. Инструкция о том, как писать легко-компилируемый код на Typenoscript и какие способы использовать для дебагинга → https://bit.ly/3qtoFOL
——————————————
Поддержи меня на Patreon
——————————————
Поддержи меня на Patreon
Puppeteer vs Selenium vs Playwright, a speed comparison. Сравнение производительности трех самых популярных инструментов для автоматизации → https://bit.ly/2VR8uwP
——————————————
Поддержи меня на Patreon
——————————————
Поддержи меня на Patreon
Overlaying Video With Transparency While Wrangling Cross-Browser Support. Хороший гайд на css-tricks → https://bit.ly/2K1VPVt
——————————————
Поддержи меня на Patreon
——————————————
Поддержи меня на Patreon
The Rules of Margin Collapse. Крутой туториал о схлопывании margin в блоге Джорджа Камю → https://bit.ly/3qTTcFN
——————————————
Поддержи меня на Patreon
——————————————
Поддержи меня на Patreon
Skeleton Screens for React Apps. Статья о том, почему skeleton loader воспринимается юзером лучше чем олдскульный спиннер и как организовать skeleton loader с помощью библиотеки react-loading-skeleton → http://bit.ly/34fwuhE
——————————————
Поддержи меня на Patreon
——————————————
Поддержи меня на Patreon
5 Mistakes to Avoid When Using React Hooks. Набор ошибок, которые стоит избегать при разработке React приложений → http://bit.ly/387BK8n
——————————————
Поддержи меня на Patreon
——————————————
Поддержи меня на Patreon
An Introduction to The Geolocation API in JavaScript. Короткое описание того, что из себя представляет данное api и чем может быть полезным в разработке приложений → http://bit.ly/37rdcb5
——————————————
Поддержи меня на Patreon
——————————————
Поддержи меня на Patreon
The React Hooks Announcement In Retrospect: 2 Years Later. Интересная статья-размышление о хуках и состоянии нынешней React экосистемы по прошествии 2 лет после их релиза → http://bit.ly/3apPy0y
——————————————
Поддержи меня на Patreon
——————————————
Поддержи меня на Patreon
How Redux Reducers Work. Хорошая статья для начинающих о том, как устроен Redux и как работать с редьюсерами в нем → http://bit.ly/3hcDJwi
——————————————
Поддержи меня на Patreon
——————————————
Поддержи меня на Patreon
How React Updates State. Статья о том, почему setState и this.setState асинхронные и как реакт обновляет стейт под капотом → http://bit.ly/2KQ2QsF
——————————————
Поддержи меня на Patreon
——————————————
Поддержи меня на Patreon
Превращаем рекурсию в цикл. Пример того, как можно развернуть рекурсию в цикл на данных со сложной вложенностью → http://bit.ly/2Jl8B14
——————————————
Поддержи меня на Patreon
——————————————
Поддержи меня на Patreon
Advanced React Hooks: Creating custom reusable Hooks. Разбор частых проблем, возникающих при написании кастомных хуков на примере useIsMounted и useLoading хуков → http://bit.ly/3bt1cYX
——————————————
Поддержи меня на Patreon
——————————————
Поддержи меня на Patreon
JavaScript's Memory Management Explained. Иллюстрированный гайд о том, как устроено управление памятью в Javanoscript → http://bit.ly/3oCk9fF
——————————————
Поддержи меня на Patreon
——————————————
Поддержи меня на Patreon