🎢Invest News Day
❗️Вчера основной новостью на инвестиционном поле были не отчеты компаний, а новости о подписании М. Мишустиным распоряжения о минимальной планке дивидендов для госкомпаний на уровне 50% скорректированной чистой прибыли. Важно, что именно скорректированная чистая прибыль является отражением подтвержденных денежных потоков, а вот различные переоценки (валютные и имущественные) в нее могут и не входить.
Хорошо это или плохо пока не совсем понятно, ведь у компаний разный подход к реализации этих переоценок + курс может сыграть злую шутку. Будем ждать первых отчетов и внимательно изучать формы отчетности🤓
@MarketOverview
❗️Вчера основной новостью на инвестиционном поле были не отчеты компаний, а новости о подписании М. Мишустиным распоряжения о минимальной планке дивидендов для госкомпаний на уровне 50% скорректированной чистой прибыли. Важно, что именно скорректированная чистая прибыль является отражением подтвержденных денежных потоков, а вот различные переоценки (валютные и имущественные) в нее могут и не входить.
Хорошо это или плохо пока не совсем понятно, ведь у компаний разный подход к реализации этих переоценок + курс может сыграть злую шутку. Будем ждать первых отчетов и внимательно изучать формы отчетности🤓
@MarketOverview
📢Banking news
🔻ЦБ вынес 2 штрафа за незаконное получение или предоставление кредитного отчета (ст. 14.29 КоАП) Тинькофф банку и Совкомбанку. Размер штрафа - 30-50 тыс. руб.
Банки продолжают игнорировать штрафные санкции регулятора, а тот в свою очередь минимально штрафует и не предпринимает более серьёзных действий, чтобы бороться не законными запросами в БКИ. С начала активной кампании Тинькофф было выписано 59 штрафов, Совком получил седьмой штраф.
🔸Тинькофф банк подал иск к сотовому оператору Мегафон на 677 млн руб, вероятная причина схожа с предыдущим иском:
- в марте банк подал иск МТСу на 1,1 млрд руб, обвинив оператора в злоупотреблении доминирующим положением и поддержании монопольно высокой цены на смс-рассылки, а также создании дискриминационных условий (для госбанков смс были дешевле);
- ожидаем иски к Теле2.
🔸Эксперт РА изменил прогноз по рейтингу Норвик Банка (Киров) с негативного на развивающийся, рейтинг был подтвержден на уровне ruB+.
🔸S&P отозвал рейтинг казахстанского First Heartland Jusan Bank (FHJB, владеет российским Квант Мобайл Банком - бывший Плюс Банк), перед отзывом рейтинг был подтвержден на уровне В, прогонз повышен с негативного до стабильного.
В начале июня Национальный Банк Казахстана одобрил присоединение дочернего АТФБанка к FHJB. S&P также отозвало казахстанского АТФБанка, перед отзывом рейтинг был повышен с В- до В.
🔹Эксперт РА повысил прогноз по рейтингу Банка жилищного финансирования (БЖФ Банк, Москва) со стабильного до позитивного, рейтинг подтвержден на уровне ruB.
@MarketOverview
🔻ЦБ вынес 2 штрафа за незаконное получение или предоставление кредитного отчета (ст. 14.29 КоАП) Тинькофф банку и Совкомбанку. Размер штрафа - 30-50 тыс. руб.
Банки продолжают игнорировать штрафные санкции регулятора, а тот в свою очередь минимально штрафует и не предпринимает более серьёзных действий, чтобы бороться не законными запросами в БКИ. С начала активной кампании Тинькофф было выписано 59 штрафов, Совком получил седьмой штраф.
🔸Тинькофф банк подал иск к сотовому оператору Мегафон на 677 млн руб, вероятная причина схожа с предыдущим иском:
- в марте банк подал иск МТСу на 1,1 млрд руб, обвинив оператора в злоупотреблении доминирующим положением и поддержании монопольно высокой цены на смс-рассылки, а также создании дискриминационных условий (для госбанков смс были дешевле);
- ожидаем иски к Теле2.
🔸Эксперт РА изменил прогноз по рейтингу Норвик Банка (Киров) с негативного на развивающийся, рейтинг был подтвержден на уровне ruB+.
причина: за 2018-2020 г.г. банк агрессивно наращивал розничный кредитный портфель
В первом полугодии 2020 среднее значение Н1.0 было 12,9%, после показатель снизился и за последний год находился в диапазоне 10,8-11,3%.🔸S&P отозвал рейтинг казахстанского First Heartland Jusan Bank (FHJB, владеет российским Квант Мобайл Банком - бывший Плюс Банк), перед отзывом рейтинг был подтвержден на уровне В, прогонз повышен с негативного до стабильного.
В начале июня Национальный Банк Казахстана одобрил присоединение дочернего АТФБанка к FHJB. S&P также отозвало казахстанского АТФБанка, перед отзывом рейтинг был повышен с В- до В.
причина: по собственному желанию
В российской дочке Квант Мобайл Банке проходит активная текучка топ-менеджмента: в апреле уволилась главный бухгалтер Настасья Соловей, в мае в правление пришли новые люди - Павел Смотров, ранее возглавлял IT-подразделение белорусского БТА-Банка, и Роман Кузьменко, экс-руководитель АТФБанка в Усть-Каменогорске🔹Эксперт РА повысил прогноз по рейтингу Банка жилищного финансирования (БЖФ Банк, Москва) со стабильного до позитивного, рейтинг подтвержден на уровне ruB.
причина: рост процентных доходов на фоне увеличения кредитного портфеля
В феврале БЖФ банк конвертировал субординированный займ на 663 млн руб в акции для увеличения капитала. Пакетами по 50% банка владеют основатели и бывшие владельцы ГК Пик Кирилл Писарев и Юрий Жуков. Сейчас Писарев владеет международным девелопером Wainbridge и управляющей компанией The Collection, совместно с экс-владельцем Абсолют Банка Писарев инвестировал в завод по производству биопротеинов для животных Protelux.@MarketOverview
Ограничения на акционеров финансовых групп
🏦ЦБ участвует в разработке нового законопроекта для регулирования действий акционеров НФО (нефинансовых организаций).
На участников могут быть наложены ограничения, если принятые ими ранее решения повлекли за собой нарушения нормативных требований. Такая мера уже существует для банков и позволяет сдерживать компанию от совершения высокорисковых сделок.
Согласно законопроекту, будут введены два понятия: финансовая группа и финансовый холдинг.
▪️Финансовая группа — это объединение компаний, одна или несколько из которых находится под контролем либо влиянием банка или НФО. Фингруппы попадают под регулирование и надзор Банка России
▪️Если в объединении юрлиц есть банк или НФО и финансовая деятельность составляет более 40% — такое объединение будет относится к финхолдингу.
Введение нормы может быть связано с ужесточения контроля за сделками, которые совершают акционеры. Есть риски, что решения принимаются не в пользу минотариев и клиентов фондов. ✔️Также нормы вводятся для предупреждения преднамеренного банкротства компаний, особенно учитывая растущую роль НФО.
@MarketOverview
🏦ЦБ участвует в разработке нового законопроекта для регулирования действий акционеров НФО (нефинансовых организаций).
На участников могут быть наложены ограничения, если принятые ими ранее решения повлекли за собой нарушения нормативных требований. Такая мера уже существует для банков и позволяет сдерживать компанию от совершения высокорисковых сделок.
Согласно законопроекту, будут введены два понятия: финансовая группа и финансовый холдинг.
▪️Финансовая группа — это объединение компаний, одна или несколько из которых находится под контролем либо влиянием банка или НФО. Фингруппы попадают под регулирование и надзор Банка России
▪️Если в объединении юрлиц есть банк или НФО и финансовая деятельность составляет более 40% — такое объединение будет относится к финхолдингу.
Введение нормы может быть связано с ужесточения контроля за сделками, которые совершают акционеры. Есть риски, что решения принимаются не в пользу минотариев и клиентов фондов. ✔️Также нормы вводятся для предупреждения преднамеренного банкротства компаний, особенно учитывая растущую роль НФО.
@MarketOverview
Ох уж этот май(
Количество выданных кредитных карт в мае снизилось до 960 тысяч единиц, что конечно сильно больше прошлогодних показателй, но разве кто-то сейчас сравнивает восстановление с ковидным падением? Логичней смотреть на апрель 2021 года, а тогда карт было выдано 1,11 млн. единиц, что больше майского результата на 13,5%.
@MarketOverview
Количество выданных кредитных карт в мае снизилось до 960 тысяч единиц, что конечно сильно больше прошлогодних показателй, но разве кто-то сейчас сравнивает восстановление с ковидным падением? Логичней смотреть на апрель 2021 года, а тогда карт было выдано 1,11 млн. единиц, что больше майского результата на 13,5%.
@MarketOverview
🎢Invest News Day
📈 Лента (LNTA) вчера прям подарила целую палитру эмоций) Сначала очередную грусть о того, что дивидендов за 2020 год точно не будет (хотя они и ранее заявляли, что дивидендную политику будут реализовывать только к 2022 году, но все же), а затем порадовали новостями о том, что покупают ритейлера «Семья», что абсолютно точно укрепляет позиции Ленты на рынке и расширяют сегмент более компактных магазинов.
Summary market
17.06.2021 открытие 243,5 RUB
17.06.2021 мах 245,8 RUB +0,94%
17.06.2021 закрытие 245,0 RUB +0,62%
@MarketOverview
📈 Лента (LNTA) вчера прям подарила целую палитру эмоций) Сначала очередную грусть о того, что дивидендов за 2020 год точно не будет (хотя они и ранее заявляли, что дивидендную политику будут реализовывать только к 2022 году, но все же), а затем порадовали новостями о том, что покупают ритейлера «Семья», что абсолютно точно укрепляет позиции Ленты на рынке и расширяют сегмент более компактных магазинов.
Summary market
17.06.2021 открытие 243,5 RUB
17.06.2021 мах 245,8 RUB +0,94%
17.06.2021 закрытие 245,0 RUB +0,62%
@MarketOverview
Баг в межбанковских переводах Татсоцбанка ценой в 27,6 млн руб
Бывшему игроку сборной России по хоккею на траве Антону Корнилову (на фото слева) и его другу 31-летнему третьекурснику Волжского индустриально-технологического техникума Альберту Бектемирову предъявлено уголовное дело по факту мошенничества и кражи.
За полтора года путем мобильных переводов мужчинами было украдено 27,6 млн рублей у банка «Татсоцбанк» — они выводили по 100—600 тысяч рублей в день. Последний преступный перевод датирован 9 июня 2020 года.
План хищения был совместным: Бектемиров оформлял заявку на перевод денег в мобильном приложении Халва, затем просто вводил коды безопасности от Совкомбанка, в результате средства Совкомбанка до банка-получателя (Татсоцбанка) не доходили. Но в то же время зачисленный самим потерпевшим банком виртуальный «аванс» оказывался в распоряжении клиента Татсоцбанка — Корнилова.
Все дело в том, что международные и российские системы электронных платежей, с которыми работают банки, предусматривают возможность мобильных онлайн переводов с практически моментальным зачислением средств на счет (в том числе и сотен тысяч рублей). При этом фактический перевод в другой банк либо магазин может занимать до трех дней. Зачастую банки не выжидают это время, поэтому используют технические «авансы». Банк-получатель в ожидании обещанного системой перевода сам вносит указанную сумму перевода на карту своего клиента.
О происходящем в Татсоцбанке узнали в июне прошлого года, когда на технических счетах появилась задолженность более 51 млн руб. Внутренняя проверка банка не нашла ни следов хакерского взлома систем, ни оснований для претензий сотрудникам банка.
В ходе проверки были установлены данные и других мошенников, которые пользовались механикой. Всего их 48 человек, однако к уголовной ответственности привлекли не всех. Представители банка утверждают, что многие из них — просто разовые ошибки.
Антон Корнилов в суде заявил — не признает ни обвинение, ни гражданский иск. На старте расследования он признавал, что снимал средства с карты по просьбе друга. В свою очередь Альберт Бектемиров вину признал частично.
Подсудимые успели возместить часть ущерба ТСБ, однако на какую сумму — в обвинении не отражено. Единственное — арестована недвижимость, купленная родственницей Бектемирова в период проведения операций. Представитель банка ТСБ в суде уклончиво ответила, что техническая ошибка уже устранена.
@MarketOverview
Бывшему игроку сборной России по хоккею на траве Антону Корнилову (на фото слева) и его другу 31-летнему третьекурснику Волжского индустриально-технологического техникума Альберту Бектемирову предъявлено уголовное дело по факту мошенничества и кражи.
За полтора года путем мобильных переводов мужчинами было украдено 27,6 млн рублей у банка «Татсоцбанк» — они выводили по 100—600 тысяч рублей в день. Последний преступный перевод датирован 9 июня 2020 года.
План хищения был совместным: Бектемиров оформлял заявку на перевод денег в мобильном приложении Халва, затем просто вводил коды безопасности от Совкомбанка, в результате средства Совкомбанка до банка-получателя (Татсоцбанка) не доходили. Но в то же время зачисленный самим потерпевшим банком виртуальный «аванс» оказывался в распоряжении клиента Татсоцбанка — Корнилова.
Все дело в том, что международные и российские системы электронных платежей, с которыми работают банки, предусматривают возможность мобильных онлайн переводов с практически моментальным зачислением средств на счет (в том числе и сотен тысяч рублей). При этом фактический перевод в другой банк либо магазин может занимать до трех дней. Зачастую банки не выжидают это время, поэтому используют технические «авансы». Банк-получатель в ожидании обещанного системой перевода сам вносит указанную сумму перевода на карту своего клиента.
О происходящем в Татсоцбанке узнали в июне прошлого года, когда на технических счетах появилась задолженность более 51 млн руб. Внутренняя проверка банка не нашла ни следов хакерского взлома систем, ни оснований для претензий сотрудникам банка.
В ходе проверки были установлены данные и других мошенников, которые пользовались механикой. Всего их 48 человек, однако к уголовной ответственности привлекли не всех. Представители банка утверждают, что многие из них — просто разовые ошибки.
Антон Корнилов в суде заявил — не признает ни обвинение, ни гражданский иск. На старте расследования он признавал, что снимал средства с карты по просьбе друга. В свою очередь Альберт Бектемиров вину признал частично.
Подсудимые успели возместить часть ущерба ТСБ, однако на какую сумму — в обвинении не отражено. Единственное — арестована недвижимость, купленная родственницей Бектемирова в период проведения операций. Представитель банка ТСБ в суде уклончиво ответила, что техническая ошибка уже устранена.
@MarketOverview
👍5❤1
📈Прогноз инфляции от ЦР ВШЭ в разных секторах экономики
По мнению исследователей ВШЭ, монетарная политика Банка России ужесточится. Скорее всего, институт не ограничится полумерами и достигнет середины диапазона нейтральности досрочно — рост ставки может дойти до 5,5%.
▪️Потребительские товары
В мае 2021 года уровень инфляции ускорился и достиг своего антирекорда — 6%. Динамика роста ИПЦ (индекса потребительских цен) в июне текущего года останется на высоком уровне и может составить до +0,8% после учета сезонности (для сравнения: прирост в мая 0,86% и 0,47% в апреле)
▪️Непродовольственные товары
В данном секторе экономики динамика цен также остается стабильной. За май они подорожали на 0,74% против 0,66% в апреле и 0,71% в марте. Больше всего выросла стоимость на рынке стройматериалов: +4,7% из-за роста жилищного рынка. На втором месте — рост цен на табачную продукцию, далее телерадиотовары, средства для уборки и бензин. Тенденция высокой стоимости, скорее всего, сохранится из-за благоприятного периода для крупных покупок.
▪️Платные услуги
В мае текущего года стоимость платных услуг выросла на 0,42%. Из-за сезонности высокий темп роста цен наблюдается на услуги гостиниц и мест проживаний. По этой же причине выросла и стоимость путевок в санатории на 1,3%. Кроме этого выросли цены на медицину, развлечения, образования и услугами ЖКХ на 0,7%, 0,5%, 0,3% и на 0,3% соответственно. Летние месяцы будут отмечены плавным ростом инфляционной динамики.
Важно — в июле произойдет индексация тарифов ЖКХ в соответствии с прошлогодней инфляцией (4,9%).
@MarketOverview
По мнению исследователей ВШЭ, монетарная политика Банка России ужесточится. Скорее всего, институт не ограничится полумерами и достигнет середины диапазона нейтральности досрочно — рост ставки может дойти до 5,5%.
▪️Потребительские товары
В мае 2021 года уровень инфляции ускорился и достиг своего антирекорда — 6%. Динамика роста ИПЦ (индекса потребительских цен) в июне текущего года останется на высоком уровне и может составить до +0,8% после учета сезонности (для сравнения: прирост в мая 0,86% и 0,47% в апреле)
▪️Непродовольственные товары
В данном секторе экономики динамика цен также остается стабильной. За май они подорожали на 0,74% против 0,66% в апреле и 0,71% в марте. Больше всего выросла стоимость на рынке стройматериалов: +4,7% из-за роста жилищного рынка. На втором месте — рост цен на табачную продукцию, далее телерадиотовары, средства для уборки и бензин. Тенденция высокой стоимости, скорее всего, сохранится из-за благоприятного периода для крупных покупок.
▪️Платные услуги
В мае текущего года стоимость платных услуг выросла на 0,42%. Из-за сезонности высокий темп роста цен наблюдается на услуги гостиниц и мест проживаний. По этой же причине выросла и стоимость путевок в санатории на 1,3%. Кроме этого выросли цены на медицину, развлечения, образования и услугами ЖКХ на 0,7%, 0,5%, 0,3% и на 0,3% соответственно. Летние месяцы будут отмечены плавным ростом инфляционной динамики.
Важно — в июле произойдет индексация тарифов ЖКХ в соответствии с прошлогодней инфляцией (4,9%).
@MarketOverview
📢Banking news
🔻Клиенты Промсвязьбанка и банк ФК Открытие стали массово жаловаться, что при пополнении с карт других банков с них взимается дополнительная комиссия. Причина кроется в том, что ПСБ и Открытие изменили mcc-код для стягивания с карт других банков на квази-кэш. По данным канала Дайджест Открытие изменило mcc-код для карт Mastercard с 6538 на 4829, что например классифицируется Альфа-Банком как квази-кэш. Если в приложении банка Открытие стягивать с карты Альфа-Банка, то Альфа возьмет комиссию 1,99% минимум 199 руб при сумме операции свыше 500 руб.
На VC в Приёмной появились многочисленные статьи недовольных клиентов, которые попали на комиссии от Альфа-Банка, но виноваты в изменении mcc-кодов ПСБ и Открытие.
🔻Управляющая воронежского офиса Россельхозбанка за взятку 45 тыс. руб в феврале 2020 попыталась открыть расчетные счета нескольким компаниям, при этом руководители компаний не присутствовали в банке, идентификация клиентов не проводилась. В отношении 37-летней управляющей возбуждено уголовное дело по ч. 3 ст. 290 УК РФ "Получение взятки".
Показательное дело для всех сотрудников банка, как незначительная сумма материального поощрения от клиента может превратиться в уголовное дело с потенциальным наказанием - заключение до 8 лет.
🔸Moodys подтвердил рейтинг Петербургского социального коммерческого банка (ПСКБ) В2, прогноз сохранен на уровне позитивный. Среди угроз для нишего бизнеса платежных услуг ПСКБ агентство отмечает развитие услуг конкурентов и Системы быстрых платежей от ЦБ.
🔸БКС Мир Инвестиций приобрел 2,5% Санкт-Петербургской биржи у НП РТС.
Ранее в апреле ВТБ приобрел 5%, Совкомбанк увеличил долю в бирже до 18,5% за счет исполнения опциона, в марте банк Держава продал своему владельцу Сергею Ентцу 5,8% под прямой контроль, в июне Тинькофф стал владельцем 5%. У НП РТС остается под контролем 25% акций биржи.
🔸Банк ВТБ наконец-то продал историческое здание - гостиницу "Пекин" - в центре Москвы (ул. Большая Садовая, д. 5.), здание гостиницы площадью 26 тыс. кв. м идет в придачу с участком 5,6 тыс. кв. м. Попытки банка продать неликвид начались в 2019 году с цены 5,67 млрд руб, но на аукцион никто не подал заявку. Покупатель Гостиничный комплекс Жемчужина (владеет гостиницей Жемчужина в Сочи) заплатил за "Пекин" 4,8 млрд руб. Часть суммы 2,8 млрд руб Жемчужина получила в кредит от Сбербанка.
🔹АКРА улучшила прогноз по рейтингу банка Санкт-Петербург (БСПБ) со стабильного до позитивного, рейтинг подтвержден на уровне A(RU).
Агентство отмечает давление на рейтинг заметного объёма кредитов риского сегмента строительства и операций с недвижимостью
@MarketOverview
🔻Клиенты Промсвязьбанка и банк ФК Открытие стали массово жаловаться, что при пополнении с карт других банков с них взимается дополнительная комиссия. Причина кроется в том, что ПСБ и Открытие изменили mcc-код для стягивания с карт других банков на квази-кэш. По данным канала Дайджест Открытие изменило mcc-код для карт Mastercard с 6538 на 4829, что например классифицируется Альфа-Банком как квази-кэш. Если в приложении банка Открытие стягивать с карты Альфа-Банка, то Альфа возьмет комиссию 1,99% минимум 199 руб при сумме операции свыше 500 руб.
На VC в Приёмной появились многочисленные статьи недовольных клиентов, которые попали на комиссии от Альфа-Банка, но виноваты в изменении mcc-кодов ПСБ и Открытие.
🔻Управляющая воронежского офиса Россельхозбанка за взятку 45 тыс. руб в феврале 2020 попыталась открыть расчетные счета нескольким компаниям, при этом руководители компаний не присутствовали в банке, идентификация клиентов не проводилась. В отношении 37-летней управляющей возбуждено уголовное дело по ч. 3 ст. 290 УК РФ "Получение взятки".
Показательное дело для всех сотрудников банка, как незначительная сумма материального поощрения от клиента может превратиться в уголовное дело с потенциальным наказанием - заключение до 8 лет.
🔸Moodys подтвердил рейтинг Петербургского социального коммерческого банка (ПСКБ) В2, прогноз сохранен на уровне позитивный. Среди угроз для нишего бизнеса платежных услуг ПСКБ агентство отмечает развитие услуг конкурентов и Системы быстрых платежей от ЦБ.
🔸БКС Мир Инвестиций приобрел 2,5% Санкт-Петербургской биржи у НП РТС.
Ранее в апреле ВТБ приобрел 5%, Совкомбанк увеличил долю в бирже до 18,5% за счет исполнения опциона, в марте банк Держава продал своему владельцу Сергею Ентцу 5,8% под прямой контроль, в июне Тинькофф стал владельцем 5%. У НП РТС остается под контролем 25% акций биржи.
🔸Банк ВТБ наконец-то продал историческое здание - гостиницу "Пекин" - в центре Москвы (ул. Большая Садовая, д. 5.), здание гостиницы площадью 26 тыс. кв. м идет в придачу с участком 5,6 тыс. кв. м. Попытки банка продать неликвид начались в 2019 году с цены 5,67 млрд руб, но на аукцион никто не подал заявку. Покупатель Гостиничный комплекс Жемчужина (владеет гостиницей Жемчужина в Сочи) заплатил за "Пекин" 4,8 млрд руб. Часть суммы 2,8 млрд руб Жемчужина получила в кредит от Сбербанка.
🔹АКРА улучшила прогноз по рейтингу банка Санкт-Петербург (БСПБ) со стабильного до позитивного, рейтинг подтвержден на уровне A(RU).
Агентство отмечает давление на рейтинг заметного объёма кредитов риского сегмента строительства и операций с недвижимостью
@MarketOverview
🤦♀️Альманах потребители и другие практики мисселинга
ЦБ опубликовал первый обзор недобросовестных практик при оформлении кредитов - рекомендую ознакомиться - 7 кейсов PDF.
Банковские работники при выдаче кредита навязывают дополнительные услуги и товары под видом страхования, не спрашивают клиентов о наличие действующих заболеваний и навязывают дополнительные страховки, которые не влияют на процентную ставку по кредиту.
Особенно вопиющим кейсом мисселинга является продажа флешки с "Альманахом потребителя" под видом страховой услуги. В кейсе ЦБ (на фото) приводит пример оплаты клиентом страховых услуг на 140 тыс. руб, из которых реальная страховка составила 3 тыс. руб, а флешка - 137 тыс. руб. Судя по жалобам клиентов на Банки Ру и других интернет-сайтах, "втюхиванием" Альманаха занимаются в автосалонах при выдаче автокредитов. Неизвестно, являются ли продавцы сотрудниками банка или работают по агентскому договору с банком, или все участники процесса вступили в общий сговор, чтобы накидать клиенту максимальное количество "допов". В жалобах клиенты сообщают, что им навязали Альманах потребителя при оформлении автокредита в Совкомбанке, ВТБ, РН Банке, при этом страховые услуги оформлялись в одном договоре вместе с флешкой - страховые компании Капитал Лайф Страхование жизни и Кардифф. Стоимость флешки не была фиксированной, вероятно зависела от размера взятого кредита.
Продает флешки компания ООО Юридический партнер (уставный капитал 10 тыс. руб, владелец и ген. директор Наталья Адамян). На все запросы вернуть деньги, Адамян ссылается на закон о защите прав потребителей и отказывает в возрате денег, так как не указана причина, по которой товар (флешка) не подошел клиенту, а также предлагает обменять товар надлежащего качества на аналогичный. В общем - хорошо составленная юридическая отписка.
Из-за дефицита на рынке автомобилей проблема впаривания дополнительных услуг менеджерами автосалонов в последнее время приобрела массовый характер. Попробуйте придти в автосалон и приобрести автомобиль без допов, без кредитов и страховой - практически невозможно.
@MarketOverview
ЦБ опубликовал первый обзор недобросовестных практик при оформлении кредитов - рекомендую ознакомиться - 7 кейсов PDF.
Банковские работники при выдаче кредита навязывают дополнительные услуги и товары под видом страхования, не спрашивают клиентов о наличие действующих заболеваний и навязывают дополнительные страховки, которые не влияют на процентную ставку по кредиту.
Особенно вопиющим кейсом мисселинга является продажа флешки с "Альманахом потребителя" под видом страховой услуги. В кейсе ЦБ (на фото) приводит пример оплаты клиентом страховых услуг на 140 тыс. руб, из которых реальная страховка составила 3 тыс. руб, а флешка - 137 тыс. руб. Судя по жалобам клиентов на Банки Ру и других интернет-сайтах, "втюхиванием" Альманаха занимаются в автосалонах при выдаче автокредитов. Неизвестно, являются ли продавцы сотрудниками банка или работают по агентскому договору с банком, или все участники процесса вступили в общий сговор, чтобы накидать клиенту максимальное количество "допов". В жалобах клиенты сообщают, что им навязали Альманах потребителя при оформлении автокредита в Совкомбанке, ВТБ, РН Банке, при этом страховые услуги оформлялись в одном договоре вместе с флешкой - страховые компании Капитал Лайф Страхование жизни и Кардифф. Стоимость флешки не была фиксированной, вероятно зависела от размера взятого кредита.
Продает флешки компания ООО Юридический партнер (уставный капитал 10 тыс. руб, владелец и ген. директор Наталья Адамян). На все запросы вернуть деньги, Адамян ссылается на закон о защите прав потребителей и отказывает в возрате денег, так как не указана причина, по которой товар (флешка) не подошел клиенту, а также предлагает обменять товар надлежащего качества на аналогичный. В общем - хорошо составленная юридическая отписка.
Из-за дефицита на рынке автомобилей проблема впаривания дополнительных услуг менеджерами автосалонов в последнее время приобрела массовый характер. Попробуйте придти в автосалон и приобрести автомобиль без допов, без кредитов и страховой - практически невозможно.
@MarketOverview
📢Banking news
🔻ЦБ вынес 5 штрафов за незаконное получение или предоставление кредитного отчета (ст. 14.29 КоАП): 2 Альфа-Банку и по одному банку ФК Открытие, Уралсибу и Кредит Европа Банку . Размер одного штрафа - 30-50 тыс. руб.
За всё время Открытие получил 288 штрафов, Альфа - 23, Уралсиб - 34, КЕБ получил свой первые штраф. Банки продолжают игнорировать меры надзорного реагирования и отправляют незаконные запросы в БКИ.
🔻Очередная кража из банковских ячеек в Москве - у 44-летнего начальника IT-управления Норникеля украли 1 млн руб из ячейки в Сбербанке. Злоумышленники проделали отверстие в перегородке из соседней ячейки и похитили деньги. Кража могла произойти в период с 7 по 21 июня.
В начале года в Москве произошел ряд краж из банковских ячеек, пока правоохранительные органы никого не нашли - были обчищены хранилища Алеф-Банка, РМП Банка, банка Агора, Ишбанка, Россита-банка.
🔸В интервью FT предправления банка ФК Открытие Михаил Задорнов снова поднял тему выхода банка на IPO - уже в середине 2022 года. Балансовая стоимость Открытия $7,3 млрд, на первичном размещении планируется проадть 15-20%. Как мы и предполагали два года назад - Задорнов не хочет потерять контроль над банком, доля государства будет превалировать, миноритарный пакет вероятно будет продан другим банка, часть акций будет реализована по схеме "народного" IPO (как было с ВТБ)
🔸Тинькофф банк готовит выпуск 10-летних облгиций объёмом до 100 млрд руб или эквивалент в валюте. Сейчас в обращении находится около рублевых облигаций на 25 млрд руб и бессрочных облигаций в валюте на $300 млн
🔸Главный акционер банка Абсолют НПФ Благосостояние проводит масштабные изменения в структуре владения акциями. Благосостояние переоформляет 77% акций в прямое владение, от управления акциями отстраняются РЕГИОН Эссет Менеджмент Сергея Сударикова, ТКБ Инвестмент Партнерс, три фонда УК Трансфингрупп, ЗАО Лидер.
@MarketOverview
🔻ЦБ вынес 5 штрафов за незаконное получение или предоставление кредитного отчета (ст. 14.29 КоАП): 2 Альфа-Банку и по одному банку ФК Открытие, Уралсибу и Кредит Европа Банку . Размер одного штрафа - 30-50 тыс. руб.
За всё время Открытие получил 288 штрафов, Альфа - 23, Уралсиб - 34, КЕБ получил свой первые штраф. Банки продолжают игнорировать меры надзорного реагирования и отправляют незаконные запросы в БКИ.
🔻Очередная кража из банковских ячеек в Москве - у 44-летнего начальника IT-управления Норникеля украли 1 млн руб из ячейки в Сбербанке. Злоумышленники проделали отверстие в перегородке из соседней ячейки и похитили деньги. Кража могла произойти в период с 7 по 21 июня.
В начале года в Москве произошел ряд краж из банковских ячеек, пока правоохранительные органы никого не нашли - были обчищены хранилища Алеф-Банка, РМП Банка, банка Агора, Ишбанка, Россита-банка.
🔸В интервью FT предправления банка ФК Открытие Михаил Задорнов снова поднял тему выхода банка на IPO - уже в середине 2022 года. Балансовая стоимость Открытия $7,3 млрд, на первичном размещении планируется проадть 15-20%. Как мы и предполагали два года назад - Задорнов не хочет потерять контроль над банком, доля государства будет превалировать, миноритарный пакет вероятно будет продан другим банка, часть акций будет реализована по схеме "народного" IPO (как было с ВТБ)
🔸Тинькофф банк готовит выпуск 10-летних облгиций объёмом до 100 млрд руб или эквивалент в валюте. Сейчас в обращении находится около рублевых облигаций на 25 млрд руб и бессрочных облигаций в валюте на $300 млн
🔸Главный акционер банка Абсолют НПФ Благосостояние проводит масштабные изменения в структуре владения акциями. Благосостояние переоформляет 77% акций в прямое владение, от управления акциями отстраняются РЕГИОН Эссет Менеджмент Сергея Сударикова, ТКБ Инвестмент Партнерс, три фонда УК Трансфингрупп, ЗАО Лидер.
@MarketOverview
🙋Мария Евневич продала 48,9% Кит Финанса
Совладелец банка Объединенный капитал Мария Евневич продала 48,9% в ООО Онлайн регистратор, которое полностью владеет брокерской компанией АО Кит Финанс (Санкт-Петербург) - на фото выписка из ЕГРЮЛ. Покупателем выступило сам Онлайн Регистратор, а значит собственником Кит Финанса стал второй акционер - НПФ Благосостояние, ранее контролировал 50,98%. Вероятно поэтому в структуре собственников Абсолют Банка происходили изменения - в июне главный акционер банка НПФ Благосостояние отказывался от услуг сторонних управляющих компаний. По слухам на рынке Кит Финанс готовили к продаже. На момент сделки в Кит Финансе обслуживалось 26934 клиента, из которые активных только 1422.
В начале апреля ЦБ объявили о том, что хочет обязать брокеров создавать резервы под взятые у клиентов деньги (подробно писали ранее). Брокеры зачастую умышленно прячут в многостраничных условиях обслуживания свою возможность пользоваться деньгами клиента для маржинального кредитования и операций репо. За такую возможность брокер платит клиенту 0,01% годовых, по сути ничего не платит и рискует деньгами клиента, поэтому рекомендую обратиться к своему брокеру и отключить возможность реповать ваши бумаги.
@MarketOverview
Совладелец банка Объединенный капитал Мария Евневич продала 48,9% в ООО Онлайн регистратор, которое полностью владеет брокерской компанией АО Кит Финанс (Санкт-Петербург) - на фото выписка из ЕГРЮЛ. Покупателем выступило сам Онлайн Регистратор, а значит собственником Кит Финанса стал второй акционер - НПФ Благосостояние, ранее контролировал 50,98%. Вероятно поэтому в структуре собственников Абсолют Банка происходили изменения - в июне главный акционер банка НПФ Благосостояние отказывался от услуг сторонних управляющих компаний. По слухам на рынке Кит Финанс готовили к продаже. На момент сделки в Кит Финансе обслуживалось 26934 клиента, из которые активных только 1422.
Основной владелец КИТ Финанса - компания "Онлайн регистратор" (98%), которая ранее принадлежала на 51% НПФ Благосостояние и 49% Марии Евневич, дочери основателя DIY-сети Максимдом и ГК Орими Трейд Александра Евневича. Семье Евневич также принадлежит Банк Объединенный Капитал
В апреле Кит Финанс получил предписание ЦБ о запрете на использование клиентских средств. Обычно с таким запретом регулятор выносит ограничение на привлечение новых клиентов и новых денег. С 31 марта компания временно приостановила приём клиентов в своих офисах в Москве и Санкт-Петербурге "с целью снижения темпов распространения коронавируса". В начале апреля ЦБ объявили о том, что хочет обязать брокеров создавать резервы под взятые у клиентов деньги (подробно писали ранее). Брокеры зачастую умышленно прячут в многостраничных условиях обслуживания свою возможность пользоваться деньгами клиента для маржинального кредитования и операций репо. За такую возможность брокер платит клиенту 0,01% годовых, по сути ничего не платит и рискует деньгами клиента, поэтому рекомендую обратиться к своему брокеру и отключить возможность реповать ваши бумаги.
@MarketOverview
🎁Альманах потребителя - апогей безумства недобросовестных продавцов
В продолжение вчерашних историй недобросовестных практик продаж страховых продуктов к кредитам, выявленных ЦБ: почитал отзывы клиентов, которые невольно стали владельцами USB-флешек "Альманах потребителя" от ООО Юридический партнер за десятки тысяч рублей при оформлении автокредитов. Выяснилось, что "впаривание" Альманаха преимущественно происходило в автосалонах KIA, клиенты брали автокредиты в Русфинансбанке, Сетелем банке, Совкомбанке, ВТБ, РН Банке.
Суть обмана: при оформлении автокредита клиенту навязывалась допуслуга, анонсируемая как страховка, однако предметом договора являлись полис за 2 тыс. руб и флешка за 123 тыс. руб. От страховки клиент мог отказаться в период охлаждения - 14 дней, от флешки - только обмен на аналогичный, без возврата денег.
Комментарий Совкомбанка: Официально сообщаем, что компания ООО "Юридический партнер" никогда не была и не является партнером Совкомбанка, банк с этой организацией никаким образом не сотрудничает и флешки не продает. В упоминаемом кейсе флешку клиенту продал сотрудник автосалона, а Банк исполнил платежное поручение клиента. Несмотря на это, мы добились от дилерского центра возврата полной стоимости страховки.
Неизвестно, кто впаривал Альманах клиента - продавцы автосалонов, сотрудники банков или обе стороны были в сговоре. Предполагаю, что впариванием занимаются сотрудники автосалонов, а Юридический Партнер является страховым брокером, который продает страховки от Капитал Лайф Страхование жизни. Схема с дорогостоящей флешкой и дешевой страховкой явно придумана для наполнения допами доверчивых покупателей автомобилей при оформлении кредитов. В договоре у Юридического Партнера отсутсвуют номера телефонов и адрес телефонной почты, клиенты вынуждены отправлять обращения Почтой Росии. Партнерство с таким страховым брокером портит репутацию СК Капитал Лайф СЖ.
Про ООО Юридический Партнер
По итогам 2020 года ООО Юридический партнер показал рост выручки до 78 млн руб. В начале июня 2021 владелец компании Наталья Адамян продала долю 50% Евгению Никулину.
В некоторых отзывах недовольные клиенты через подачи жалоб во всевозможные инстанции добивались досудебного урегулирования, Юридический партнер производил полный возврат. Но одно дело дошло до Бугульминского районного суда Башкирии и теперь через ФССП с компании взыскивают 105717 руб
@MarketOverview
В продолжение вчерашних историй недобросовестных практик продаж страховых продуктов к кредитам, выявленных ЦБ: почитал отзывы клиентов, которые невольно стали владельцами USB-флешек "Альманах потребителя" от ООО Юридический партнер за десятки тысяч рублей при оформлении автокредитов. Выяснилось, что "впаривание" Альманаха преимущественно происходило в автосалонах KIA, клиенты брали автокредиты в Русфинансбанке, Сетелем банке, Совкомбанке, ВТБ, РН Банке.
Суть обмана: при оформлении автокредита клиенту навязывалась допуслуга, анонсируемая как страховка, однако предметом договора являлись полис за 2 тыс. руб и флешка за 123 тыс. руб. От страховки клиент мог отказаться в период охлаждения - 14 дней, от флешки - только обмен на аналогичный, без возврата денег.
Комментарий Совкомбанка: Официально сообщаем, что компания ООО "Юридический партнер" никогда не была и не является партнером Совкомбанка, банк с этой организацией никаким образом не сотрудничает и флешки не продает. В упоминаемом кейсе флешку клиенту продал сотрудник автосалона, а Банк исполнил платежное поручение клиента. Несмотря на это, мы добились от дилерского центра возврата полной стоимости страховки.
Неизвестно, кто впаривал Альманах клиента - продавцы автосалонов, сотрудники банков или обе стороны были в сговоре. Предполагаю, что впариванием занимаются сотрудники автосалонов, а Юридический Партнер является страховым брокером, который продает страховки от Капитал Лайф Страхование жизни. Схема с дорогостоящей флешкой и дешевой страховкой явно придумана для наполнения допами доверчивых покупателей автомобилей при оформлении кредитов. В договоре у Юридического Партнера отсутсвуют номера телефонов и адрес телефонной почты, клиенты вынуждены отправлять обращения Почтой Росии. Партнерство с таким страховым брокером портит репутацию СК Капитал Лайф СЖ.
Про ООО Юридический Партнер
По итогам 2020 года ООО Юридический партнер показал рост выручки до 78 млн руб. В начале июня 2021 владелец компании Наталья Адамян продала долю 50% Евгению Никулину.
В некоторых отзывах недовольные клиенты через подачи жалоб во всевозможные инстанции добивались досудебного урегулирования, Юридический партнер производил полный возврат. Но одно дело дошло до Бугульминского районного суда Башкирии и теперь через ФССП с компании взыскивают 105717 руб
@MarketOverview
📢Banking news
🔻УФСБ по Воронежской области подозревают бывшую и.о. руководителя филиала банка Возрождение Ольгу Рубан в хищении 6,5 млн руб со счетов клиентов. По версии следствия с декабря 2019 по октябрь 2020 Рубан с помощью интернет-банка переводила деньги на карту и обналичивала их. Напомню, что банк Возрождение находится под контролем ВТБ с конца 2018.
🔸Эксперт РА понизил рейтинг МСП Банка с ruA+ до ruBBB, прогноз изменен с негативного на развивающийся, установлен статус "под наблюдением"
В 2020 году МСП Банк участвовал в госпрограмме по поддержке бизнеса и увеличил кредитный портфель на 37%, при этом за последний год капитал банка снизился на 15% до 24,3 млн руб (УК 24,24 млн руб) из-за доформирования резервов и возврата части субординированного займа ВЭБ РФ.
В ноябре было объявлено о переходе банка от Госкорпорации МСП к ДОМ РФ и слиянию двух банков, однако планируемая до 4 июня передача акций не состоялась. В феврале банк привлек 720 млн субординированного займа, но это не помогло исправить ситуацию. Если верить, что государство в любой момент поможет, то держателям облигаций МСП Банка на 9 млрд руб нечего бояться.
🔸НБД-Банк (Нижний Новгород) подал 5 исков на 9,3 млн руб к Министерству имущественных и земельных отношений Нижегородской области. В ряде исков банк пытается взысказть сумма за неосновательное обогащения Правительства региона, в других искать суть претензий пока не раскрывается. Один из главный акционеров банк Александр Шаронов (49%) является депутатом Заксобрания Нижегородской области.
🔸Из состава совета директоров Ак Барс Банка вышел Моват Грегор Уилльям, на его место пришла Наталья Лукашова, ранее работала директором аудиторской компании КПМГ. В правление назначены два новых члена: Марат Зарипов будет отвечать за работу с просрочкой, Алексей Акимов возглавит розничный бизнес
🔹Fitch повысил прогноз по рейтингу Кредит Европа Банка с негативного до стабильного, рейтинг подвтержден на уровне ВВ-
Прогноз был понижен в апреле 2020 из-за вспышки коронавируса, снижения цен на нефть и экономического спада в России.
@MarketOverview
🔻УФСБ по Воронежской области подозревают бывшую и.о. руководителя филиала банка Возрождение Ольгу Рубан в хищении 6,5 млн руб со счетов клиентов. По версии следствия с декабря 2019 по октябрь 2020 Рубан с помощью интернет-банка переводила деньги на карту и обналичивала их. Напомню, что банк Возрождение находится под контролем ВТБ с конца 2018.
🔸Эксперт РА понизил рейтинг МСП Банка с ruA+ до ruBBB, прогноз изменен с негативного на развивающийся, установлен статус "под наблюдением"
причина: снижение величины капитала, рост убытков, неопределенность стратегии развитияВ 2020 году МСП Банк участвовал в госпрограмме по поддержке бизнеса и увеличил кредитный портфель на 37%, при этом за последний год капитал банка снизился на 15% до 24,3 млн руб (УК 24,24 млн руб) из-за доформирования резервов и возврата части субординированного займа ВЭБ РФ.
В ноябре было объявлено о переходе банка от Госкорпорации МСП к ДОМ РФ и слиянию двух банков, однако планируемая до 4 июня передача акций не состоялась. В феврале банк привлек 720 млн субординированного займа, но это не помогло исправить ситуацию. Если верить, что государство в любой момент поможет, то держателям облигаций МСП Банка на 9 млрд руб нечего бояться.
🔸НБД-Банк (Нижний Новгород) подал 5 исков на 9,3 млн руб к Министерству имущественных и земельных отношений Нижегородской области. В ряде исков банк пытается взысказть сумма за неосновательное обогащения Правительства региона, в других искать суть претензий пока не раскрывается. Один из главный акционеров банк Александр Шаронов (49%) является депутатом Заксобрания Нижегородской области.
🔸Из состава совета директоров Ак Барс Банка вышел Моват Грегор Уилльям, на его место пришла Наталья Лукашова, ранее работала директором аудиторской компании КПМГ. В правление назначены два новых члена: Марат Зарипов будет отвечать за работу с просрочкой, Алексей Акимов возглавит розничный бизнес
🔹Fitch повысил прогноз по рейтингу Кредит Европа Банка с негативного до стабильного, рейтинг подвтержден на уровне ВВ-
причина: снижение рисков по качеству активовПрогноз был понижен в апреле 2020 из-за вспышки коронавируса, снижения цен на нефть и экономического спада в России.
@MarketOverview
🏗Охлаждение ипотеки окажется незаметным
Уже с 1 июля нас ждет "охлаждение" в госпрограмме по льготной ипотеке на новостройки, а эксперты НКР утверждают, что изменения не остановят выдачу, и ждут новых рекордов.
▫️Что ожидать от льготной ипотеки после 1 июля: мнение
Доля выдачи ипотеки на сумму до 3 млн руб составляет более 50%. Рынок охладится только в Москве, Московской области и Санкт-Петербурге, в регионах на ипотеки с суммой свыше 3 млн руб приходится менее 10%. Прогноз НКР - рост выдачи в 2021 году до 4,6-4,8 трлн руб, оптимистичный сценарий - до 5 трлн руб
По моему мнению рынок Москвы и Санкт-Петербурга не ждет сильное охлаждения. Банки могут сделать для клиента сборный ипотечный кредит, используя 3 млн руб по госпрограмме под 6,5% и остальную сумму сверх за счет собственных средств по рыночной ставке. Средневзвешанная ставка будет ниже рыночной. Именно поэтому мегаполисы с крупными суммами по-прежнему будут выбирать из выделенного Минфином лимита максимальную долю.
@MarketOverview
Уже с 1 июля нас ждет "охлаждение" в госпрограмме по льготной ипотеке на новостройки, а эксперты НКР утверждают, что изменения не остановят выдачу, и ждут новых рекордов.
▫️Что ожидать от льготной ипотеки после 1 июля: мнение
Доля выдачи ипотеки на сумму до 3 млн руб составляет более 50%. Рынок охладится только в Москве, Московской области и Санкт-Петербурге, в регионах на ипотеки с суммой свыше 3 млн руб приходится менее 10%. Прогноз НКР - рост выдачи в 2021 году до 4,6-4,8 трлн руб, оптимистичный сценарий - до 5 трлн руб
По моему мнению рынок Москвы и Санкт-Петербурга не ждет сильное охлаждения. Банки могут сделать для клиента сборный ипотечный кредит, используя 3 млн руб по госпрограмме под 6,5% и остальную сумму сверх за счет собственных средств по рыночной ставке. Средневзвешанная ставка будет ниже рыночной. Именно поэтому мегаполисы с крупными суммами по-прежнему будут выбирать из выделенного Минфином лимита максимальную долю.
@MarketOverview
Судебные иски к букмекерским компаниям
👩⚖️В июне текущего года Олег Макаркин подал иск к ООО Букмекер Паб. Третьими сторонами по делу выступают Киви Банк, НКО ЮМани (бывшие Яндекс.Деньги) и Сбербанк.
С конца 2017 года по октябрь 2018 истец перевел онлайн-букмекеру 1XBet 3,6 млн руб. (всего 568 транзакций). Платежи принимались двумя сайтами 1xbet com и 1-x-bet com. Букмекер управляется компанией Techinfusion Ltd (Гибралтар).
❌В 2016 году ФНС признала компанию 1XBet нелегальной с формулировкой "организация и проведение азартных игр", что в целом нарушало законодательство РФ. Сайты были заблокированы, но доступ к ним остаются для россиян через зеркала или благодаря использованию способов обхода блокировок.
1XBet вела активную рекламную деятельность, в том числе и на крупных спортивных событиях (матч за Суперкубок России по футболу 2016/17). В своем иске Макаркин считает такую рекламу недобросовестной и недостоверной, в результате которой он понес убытки, и просит суд обязать Букмекер Паб возместить ущерб.
Букмекер Паб управляет сайтом 1xstavka ru, легальным клоном 1xbet com. Эта компания может быть связана с 1XBet также на уровне совладельцев. Владельцы — Роман Семиохин и Дмитрий Казорин, а также Агапи Георгиаду (Кипр). По мнению следствия, эти лица организовали разработку программного обеспечения для проведения азартных игр на информационном ресурсе 1XBet и извлекли доход на сумму более чем 63 млрд руб. В целом обвиняемые не согласны с претензиями следствия, в частности с расчетом суммы.
🔸Из иска следует, что Макаркин переводил на счета онлайн-букмекера 1XBet с карты Сбербанка, с кошельков в Киви Банке и Яндекс.Деньги. Организации были обязаны отказать в переводе компании, которая занимается организацией и проведением азартных игр с нарушением законодательства России. Представители ЮМани и QIWI заявили, что они не согласны с претензиями.
@MarketOverview
👩⚖️В июне текущего года Олег Макаркин подал иск к ООО Букмекер Паб. Третьими сторонами по делу выступают Киви Банк, НКО ЮМани (бывшие Яндекс.Деньги) и Сбербанк.
С конца 2017 года по октябрь 2018 истец перевел онлайн-букмекеру 1XBet 3,6 млн руб. (всего 568 транзакций). Платежи принимались двумя сайтами 1xbet com и 1-x-bet com. Букмекер управляется компанией Techinfusion Ltd (Гибралтар).
❌В 2016 году ФНС признала компанию 1XBet нелегальной с формулировкой "организация и проведение азартных игр", что в целом нарушало законодательство РФ. Сайты были заблокированы, но доступ к ним остаются для россиян через зеркала или благодаря использованию способов обхода блокировок.
1XBet вела активную рекламную деятельность, в том числе и на крупных спортивных событиях (матч за Суперкубок России по футболу 2016/17). В своем иске Макаркин считает такую рекламу недобросовестной и недостоверной, в результате которой он понес убытки, и просит суд обязать Букмекер Паб возместить ущерб.
Букмекер Паб управляет сайтом 1xstavka ru, легальным клоном 1xbet com. Эта компания может быть связана с 1XBet также на уровне совладельцев. Владельцы — Роман Семиохин и Дмитрий Казорин, а также Агапи Георгиаду (Кипр). По мнению следствия, эти лица организовали разработку программного обеспечения для проведения азартных игр на информационном ресурсе 1XBet и извлекли доход на сумму более чем 63 млрд руб. В целом обвиняемые не согласны с претензиями следствия, в частности с расчетом суммы.
🔸Из иска следует, что Макаркин переводил на счета онлайн-букмекера 1XBet с карты Сбербанка, с кошельков в Киви Банке и Яндекс.Деньги. Организации были обязаны отказать в переводе компании, которая занимается организацией и проведением азартных игр с нарушением законодательства России. Представители ЮМани и QIWI заявили, что они не согласны с претензиями.
@MarketOverview
Доклад Центробанка о регулировании банковских экосистем
⠀
🏦ЦБ предложил три варианта регулирования российский банковских экосистем. В первую очередь они коснутся Сбера, ВТБ и Тинькофф-банка.
⠀
Первый вариант
Введение лимита в 30% от совокупного капитала для свободных инвестиций. Именно эту сумму банки смогут тратить на покупку непрофильных активов.
⠀
Второй вариант
Вынесение нефинансового бизнеса банка независимый холдинг. Такой подход наиболее прозрачен, однако тогда банкам нужно будет продать нефинансовый бизнес. От этого пострадают и инвесторы, и клиенты банка.
⠀
Третий вариант
Введение маx коэффициента риска - 1250% для инвестиций в непрофильные активы. Банки должны будут под такие покупки резко нарастить резервы, кратно превышающие размер инвестиций.
⠀
Банковские экосистемы — это особенность российского рынка, хотя первичная их функция состоит в привлечении денег в экономику через кредиты. Ключевой риск — концентрация непрофильного бизнеса у банков. Когда банки покупают активы для своей экосистемы, к которым нет требований по возврату денег, это увеличивает давление на капитал банка. Другие риски связаны с выбором «не тех» партнеров и инвестиции в нерентабельные продукты. Это повлечёт за собой потерю активов и лояльности клиентов.
🤦♀️ В канале я часто пишу про покупки и неудачи ВТБ в непрофильных активах, чуть поже расскажу про неудачные проекты Сбера и Тинькофф банка. Пример непрофильного актива ВТБ:
В Москве, Мурманске и Нижнем Новгороде ВТБ запустил проект велопроката - Велобайк. В Москве проект "живёт" за счёт рекламного бюджета ВТБ (на велосипедах висит реклама банка, в 2019 году за это заплатили 209 млн руб), госпрограмме Правительства Москвы (177 млн руб) и непосредственно проката (190 млн руб). В других городах применяется аналогичная схема финансирования - проект несамостоятелен и убыточен без банка и бюджетных денег. Недавно появилась угроза банкротства проекта, так как землю под парковки для велосипедов Москва предоставляет бесплатно. Чтобы и дальше получать бесплатную аренду, ВТБ планирует передать Правительству Москвы безвозмездно 50% в АО Ситибайке - оператор Велобайка (пакет оценивается в 443 млн руб). ДУмаю, аналогичные процессы будут и в Мурманске, и в Нижнем Новгороде - потраченные деньги вкладчиков в инвестиционные проекты по сути будут бесплатно передаваться городам.
UPD: на этой неделе ВТБ объявил о договоренностях открыть велопрокат в Перми.
@MarketOverview
⠀
🏦ЦБ предложил три варианта регулирования российский банковских экосистем. В первую очередь они коснутся Сбера, ВТБ и Тинькофф-банка.
⠀
Первый вариант
Введение лимита в 30% от совокупного капитала для свободных инвестиций. Именно эту сумму банки смогут тратить на покупку непрофильных активов.
⠀
Второй вариант
Вынесение нефинансового бизнеса банка независимый холдинг. Такой подход наиболее прозрачен, однако тогда банкам нужно будет продать нефинансовый бизнес. От этого пострадают и инвесторы, и клиенты банка.
⠀
Третий вариант
Введение маx коэффициента риска - 1250% для инвестиций в непрофильные активы. Банки должны будут под такие покупки резко нарастить резервы, кратно превышающие размер инвестиций.
⠀
Банковские экосистемы — это особенность российского рынка, хотя первичная их функция состоит в привлечении денег в экономику через кредиты. Ключевой риск — концентрация непрофильного бизнеса у банков. Когда банки покупают активы для своей экосистемы, к которым нет требований по возврату денег, это увеличивает давление на капитал банка. Другие риски связаны с выбором «не тех» партнеров и инвестиции в нерентабельные продукты. Это повлечёт за собой потерю активов и лояльности клиентов.
🤦♀️ В канале я часто пишу про покупки и неудачи ВТБ в непрофильных активах, чуть поже расскажу про неудачные проекты Сбера и Тинькофф банка. Пример непрофильного актива ВТБ:
В Москве, Мурманске и Нижнем Новгороде ВТБ запустил проект велопроката - Велобайк. В Москве проект "живёт" за счёт рекламного бюджета ВТБ (на велосипедах висит реклама банка, в 2019 году за это заплатили 209 млн руб), госпрограмме Правительства Москвы (177 млн руб) и непосредственно проката (190 млн руб). В других городах применяется аналогичная схема финансирования - проект несамостоятелен и убыточен без банка и бюджетных денег. Недавно появилась угроза банкротства проекта, так как землю под парковки для велосипедов Москва предоставляет бесплатно. Чтобы и дальше получать бесплатную аренду, ВТБ планирует передать Правительству Москвы безвозмездно 50% в АО Ситибайке - оператор Велобайка (пакет оценивается в 443 млн руб). ДУмаю, аналогичные процессы будут и в Мурманске, и в Нижнем Новгороде - потраченные деньги вкладчиков в инвестиционные проекты по сути будут бесплатно передаваться городам.
UPD: на этой неделе ВТБ объявил о договоренностях открыть велопрокат в Перми.
@MarketOverview
С начала 2019 года по 1 апреля 2021 года количество пенсионеров в стране суменьшилось на 1,276 млн человек - рекорд с 1998 года. Большая часть пришлась на последние 3 квартала: с 1 июля 2020 года стало меньше на 956 тыс. человек.
@MarketOverview
@MarketOverview
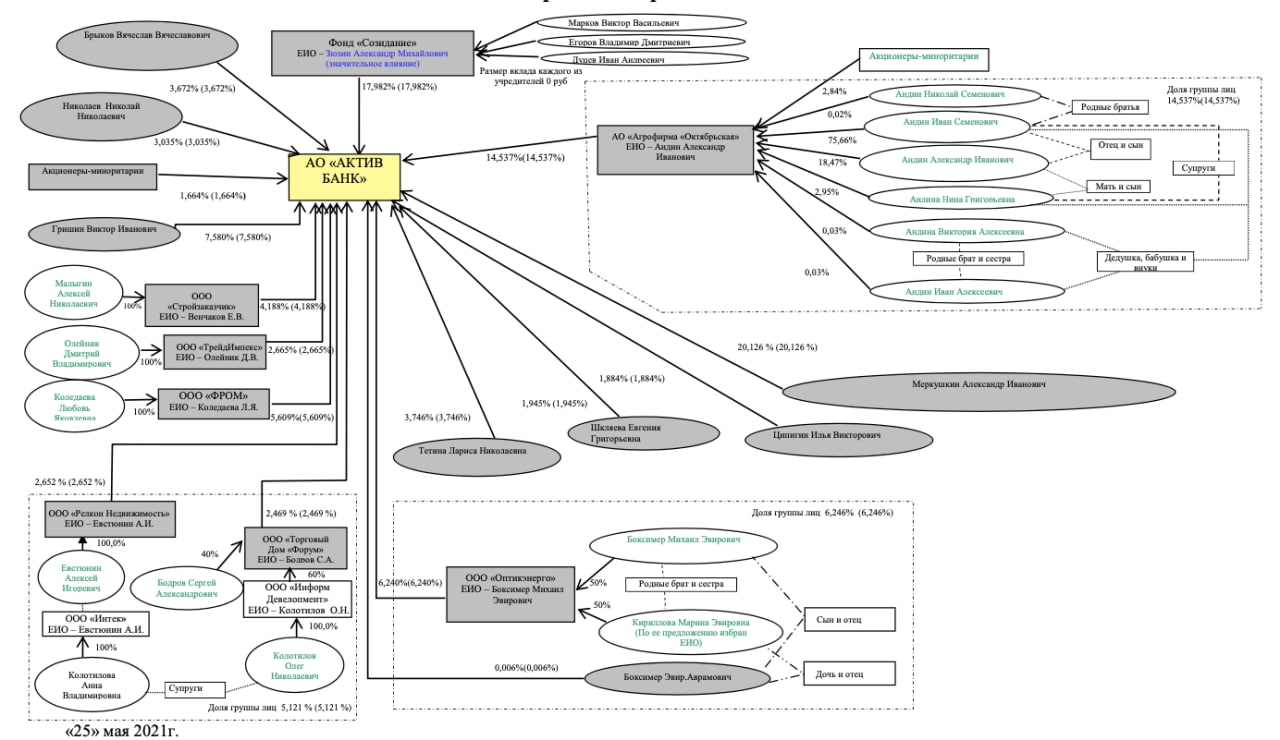
⚡️Breaking news: пятница - время отзыва лицензий
ЦБ отозвал лицензию у Актив Банка (Саранск, Мордовия, 192-е место по активам) и ввёл временную администрацию.
Из-за большой доли проблемных активов банк совершал операции, чтобы искусственно улучшить показатели достаточности капитала. ЦБ направил предписании о доформировании резервов, однако его исполнение привело бы к снижению средств более чем на 40%, тем самым создавалась угроза вкладчикам.
На 1 мая:
- вкладчики физ. лица размещали 6,9 млрд руб;
- юр. лица держали на счетах 1,09 млрд руб
В банке было много проблем: финансовых и репутационных: подробнее про взятку сотруднику ЦБ, хищения, мошенничества
В мае 2020 в аэропорте Шереметьево был задержан Алексей Меркушкин, бывший акционер Межрегионального промышленно-строительного банка (МПСБ), бывший вице-губернатор Мордовии и сын экс-главы Мордовии и экс-главы Самарской области Николая Меркушкина. Среди владельцев Актив Банка числится старший брат бывшего главы Мордовии и экс-губернатора Самарской области Николая Меркушкина - Александр
По версии следствия в 2015 году Вячеслав Брыков (топ-менеджер МПСБ, депутат заксобрания Мордовии) и Алексей Гришин (акционер МПСБ, экс-министр строительства Самарской области) и Алексей Меркушкин дали взятку 7 млн руб начальнику отеделения ЦБ по Мордовии Александру Тренькину за отзыв предписания по итогам инспекционной проверки банка, которая могла послужить причиной отзыва лицензии. Про взятку сотруднику региональному ЦБ мы писали еще в январе 2021.
В июле 2019 Актив Банк присоединил к себе Межрегиональный промышленно-строительный банк (МПСБ), из-за этого банк получил убыток за счет досоздания резервам по некачественным активам МПСБ.
@MarketOverview
ЦБ отозвал лицензию у Актив Банка (Саранск, Мордовия, 192-е место по активам) и ввёл временную администрацию.
причины: занижение резервов, завышение стоимости имущества, сокрытие реального финансового положения, нарушение регулирующих банковскую деятельность законов, в том числе по Легализации, неоднократные ограничения ЦБ на отдельные виды операцийИз-за большой доли проблемных активов банк совершал операции, чтобы искусственно улучшить показатели достаточности капитала. ЦБ направил предписании о доформировании резервов, однако его исполнение привело бы к снижению средств более чем на 40%, тем самым создавалась угроза вкладчикам.
На 1 мая:
- вкладчики физ. лица размещали 6,9 млрд руб;
- юр. лица держали на счетах 1,09 млрд руб
В банке было много проблем: финансовых и репутационных: подробнее про взятку сотруднику ЦБ, хищения, мошенничества
В мае 2020 в аэропорте Шереметьево был задержан Алексей Меркушкин, бывший акционер Межрегионального промышленно-строительного банка (МПСБ), бывший вице-губернатор Мордовии и сын экс-главы Мордовии и экс-главы Самарской области Николая Меркушкина. Среди владельцев Актив Банка числится старший брат бывшего главы Мордовии и экс-губернатора Самарской области Николая Меркушкина - Александр
По версии следствия в 2015 году Вячеслав Брыков (топ-менеджер МПСБ, депутат заксобрания Мордовии) и Алексей Гришин (акционер МПСБ, экс-министр строительства Самарской области) и Алексей Меркушкин дали взятку 7 млн руб начальнику отеделения ЦБ по Мордовии Александру Тренькину за отзыв предписания по итогам инспекционной проверки банка, которая могла послужить причиной отзыва лицензии. Про взятку сотруднику региональному ЦБ мы писали еще в январе 2021.
В июле 2019 Актив Банк присоединил к себе Межрегиональный промышленно-строительный банк (МПСБ), из-за этого банк получил убыток за счет досоздания резервам по некачественным активам МПСБ.
@MarketOverview
🎢Invest News Day
📉 ММК (MAGN) вчера, как и остальным российским металлургам, было плохо( Дело в том, что М. Решетников (министр экономического развития РФ) внес предложение о «временных» экспортных пошлинах с 1 августа этого года, что означает +15% экспортной пошлины и некая специфическая составляющая (если кто-то понял, что это и как считать, буду рад обратной связи). Видимо отличные прибыли останутся в первой половине года.
Summary market
24.06.2021 открытие 63,8 RUB
24.06.2021 мах 64,36 RUB +0,88%
24.06.2021 закрытие 61,45 RUB -3,68%
@MarketOverview
📉 ММК (MAGN) вчера, как и остальным российским металлургам, было плохо( Дело в том, что М. Решетников (министр экономического развития РФ) внес предложение о «временных» экспортных пошлинах с 1 августа этого года, что означает +15% экспортной пошлины и некая специфическая составляющая (если кто-то понял, что это и как считать, буду рад обратной связи). Видимо отличные прибыли останутся в первой половине года.
Summary market
24.06.2021 открытие 63,8 RUB
24.06.2021 мах 64,36 RUB +0,88%
24.06.2021 закрытие 61,45 RUB -3,68%
@MarketOverview
📢Banking news
🔸С прошлой недели СКБ-Банк (Екатеринбург) начал "заливать" деньгами свой дочерний Газэнергобанк (Калуга), было выдано 6 межбанковских кредитов на 3 месяца под 6,65% годовых на общую сумму ~14 млрд руб, что составляет 16,7% от балансовой стоимости активов.
Также в июне были проведены крупные валютно-обменные операции между СКБ и Газэнергобанком на $428 млн и €39,1, обмен валюты был зеркальным, по сути от этих операций одна из сторон получила чистый комиссионный доход.
🔸АКРА понизила прогноз по рейтингу Кредит Европа Банка с позитивного на стабильный, рейтинг подтвержден на уровне BBB(RU).
причина: маловероятное значительное снижение доли проблемной и потенциально проблемной задолженности в кредитном портфеле за 1-1,5 года
На этой неделе Fitch наоборот повысил прогноз по рейтингу КЕБа с негативного до позитивного, отметив снижение рисков по качеству активов
🔸ВЭБ РФ вывели свою дочку ВЭБ-лизинг из состава акционеров НПФ Благосостояние и переоформил пакет 25% НПФа в прямое владение.
🔸Газпромбанк продал Газпром Экспорту 100% акций в Centrex Europe Energy & Gas AG (Австрия), которая объединяет предприятия, работающие в сфере торговли, хранения и транспортировки природного газа на рынках Австрии, Венгрии, Италии, Сербии
Чем владеет Centrex: 33,33% в австрийской ZMB Gasspeicher Holding GmbH (остальные 66,67% у Gazprom Germania GmbH), 11,1% в подземном хранилище газа (ПХГ) Хайдах в Австрии, 10% в венгерском трейдере Panrusgaz Zrt., 51% в итальянской Weedoo S.p.A. и 75% в Societa Municipale Gas Unipersonale A R.l., 33% в чешском поставщике газа Vemex Energie a. s., 25% в сербском предприятии по строительству газопроводных систем, транспорту и торговле природным газом Yugorosgaz A.D.
🔹АКРА повысила рейтинг Эс-Би-Ай Банка (SBI банк, Москва) с BBB-(RU) до BBB(RU), прогноз сохранен стабильный.
Российский SBI Банк принадлежит японскому холдингу SBI (90,74%), в апреле в капитал банка вошли Российско-Японский Инвестиционный Фонд и РФПИ с долями по 4,63%
🔹Совкомбанк предоставил банку Восточный субординированный кредит 1 млрд руб на 5,5 лет. Вероятно это часть обещанной ранее поддержки в 7 млрд руб
причина: повышение оценки экстраординарной поддержки со стороны главного акционера.
@MarketOverview
🔸С прошлой недели СКБ-Банк (Екатеринбург) начал "заливать" деньгами свой дочерний Газэнергобанк (Калуга), было выдано 6 межбанковских кредитов на 3 месяца под 6,65% годовых на общую сумму ~14 млрд руб, что составляет 16,7% от балансовой стоимости активов.
Также в июне были проведены крупные валютно-обменные операции между СКБ и Газэнергобанком на $428 млн и €39,1, обмен валюты был зеркальным, по сути от этих операций одна из сторон получила чистый комиссионный доход.
🔸АКРА понизила прогноз по рейтингу Кредит Европа Банка с позитивного на стабильный, рейтинг подтвержден на уровне BBB(RU).
причина: маловероятное значительное снижение доли проблемной и потенциально проблемной задолженности в кредитном портфеле за 1-1,5 года
На этой неделе Fitch наоборот повысил прогноз по рейтингу КЕБа с негативного до позитивного, отметив снижение рисков по качеству активов
🔸ВЭБ РФ вывели свою дочку ВЭБ-лизинг из состава акционеров НПФ Благосостояние и переоформил пакет 25% НПФа в прямое владение.
🔸Газпромбанк продал Газпром Экспорту 100% акций в Centrex Europe Energy & Gas AG (Австрия), которая объединяет предприятия, работающие в сфере торговли, хранения и транспортировки природного газа на рынках Австрии, Венгрии, Италии, Сербии
Чем владеет Centrex: 33,33% в австрийской ZMB Gasspeicher Holding GmbH (остальные 66,67% у Gazprom Germania GmbH), 11,1% в подземном хранилище газа (ПХГ) Хайдах в Австрии, 10% в венгерском трейдере Panrusgaz Zrt., 51% в итальянской Weedoo S.p.A. и 75% в Societa Municipale Gas Unipersonale A R.l., 33% в чешском поставщике газа Vemex Energie a. s., 25% в сербском предприятии по строительству газопроводных систем, транспорту и торговле природным газом Yugorosgaz A.D.
🔹АКРА повысила рейтинг Эс-Би-Ай Банка (SBI банк, Москва) с BBB-(RU) до BBB(RU), прогноз сохранен стабильный.
Российский SBI Банк принадлежит японскому холдингу SBI (90,74%), в апреле в капитал банка вошли Российско-Японский Инвестиционный Фонд и РФПИ с долями по 4,63%
🔹Совкомбанк предоставил банку Восточный субординированный кредит 1 млрд руб на 5,5 лет. Вероятно это часть обещанной ранее поддержки в 7 млрд руб
причина: повышение оценки экстраординарной поддержки со стороны главного акционера.
@MarketOverview