📢Banking news
🔻Председатель правления и совладелец банка Платина (лицензия отозвана в пятницу) Андрей Грибов подал иск о защите чести и достоинства на 1 млрд руб против Банка России. Грибов требует опровергнуть сведения из релиза ЦБ, что Платина "проводила в значительных объемах непрозрачные операции, направленные на обеспечение расчетов между физическими лицами и нелегальными онлайн-казино и букмекерскими конторами".
Сразу после отзыва лицензии на сайте банка Грибов выложил своё видение ситуации о борьбе ЦБ с провайдерами платежей для нелегальных казино, букмекеров и нарокоторговцев, разместив на главной странице слоган "Нет такого преступления, на которое не пойдет чиновник Центробанка ради взятки от наркомафии". Грибов считает, что ЦБ закрывает глаза на нелегальные платежи через Киви и Яндекс.Деньги (Юмани) и не отзывает у них лицензии. Сайт Платины заблокировали, но в интернете стали появляться зеркала: blackmanin2021.github.io/platina, http://145.249.104.196
🔻ЦБ вынес новый штраф за незаконное получение или предоставление кредитного отчета (ст. 14.29 КоАП) Альфа-Банку. Размер штрафа - 30-50 тыс. руб. С начала активной кампании на счету Альфы уже 25 штрафов.
🔹Сбербанк выставил на продажу 19 торговых центров на сумму 22 млрд руб. Эти объекты недвижимости принадлежали группе Регионы, которая владела ТРЦ Остров мечты в Москве, но в мае 2021 года эти здания перешли под контроль кредитору - Сбербанку
🔹Тинькофф банк начнет экспансию на российский рынок ипотеки с рефинансирования. На первом этапе Тинькофф предложит активным пользователям собственной экосистемы перевести их ипотеки в других банках к ним.
🔹АКРА повысила рейтинг банку Ренессанс Кредит с BBB-(RU) до BBB(RU), прогноз сохранен стабильный
В 2021 году банк поменял стратегию развития, сосредоточившись на диверсификации розничных продуктов и росте комиссионного дохода. Ренессанс адаптировал кредитные продукты на интернет-торговлю, для пользователей комиссионными продуктами были смягчены кредитные условия. Банк развивает мобильное приложение, в том числе для привлечение молодежи, в планах банка выйти на рынок МСБ
@MarketOverview
🔻Председатель правления и совладелец банка Платина (лицензия отозвана в пятницу) Андрей Грибов подал иск о защите чести и достоинства на 1 млрд руб против Банка России. Грибов требует опровергнуть сведения из релиза ЦБ, что Платина "проводила в значительных объемах непрозрачные операции, направленные на обеспечение расчетов между физическими лицами и нелегальными онлайн-казино и букмекерскими конторами".
Сразу после отзыва лицензии на сайте банка Грибов выложил своё видение ситуации о борьбе ЦБ с провайдерами платежей для нелегальных казино, букмекеров и нарокоторговцев, разместив на главной странице слоган "Нет такого преступления, на которое не пойдет чиновник Центробанка ради взятки от наркомафии". Грибов считает, что ЦБ закрывает глаза на нелегальные платежи через Киви и Яндекс.Деньги (Юмани) и не отзывает у них лицензии. Сайт Платины заблокировали, но в интернете стали появляться зеркала: blackmanin2021.github.io/platina, http://145.249.104.196
Банк Платина владел и обслуживал платежную систему Киберплат, сегодня платежи в ней остановились🔻ЦБ вынес новый штраф за незаконное получение или предоставление кредитного отчета (ст. 14.29 КоАП) Альфа-Банку. Размер штрафа - 30-50 тыс. руб. С начала активной кампании на счету Альфы уже 25 штрафов.
🔹Сбербанк выставил на продажу 19 торговых центров на сумму 22 млрд руб. Эти объекты недвижимости принадлежали группе Регионы, которая владела ТРЦ Остров мечты в Москве, но в мае 2021 года эти здания перешли под контроль кредитору - Сбербанку
14 торговых центров "Сибирский городок" в Красноярском крае и Кемеровской области, ТРЦ Июнь в Мытищах, Санкт-Петербурге, Череповце, Красноярске, Уфе🔹Тинькофф банк начнет экспансию на российский рынок ипотеки с рефинансирования. На первом этапе Тинькофф предложит активным пользователям собственной экосистемы перевести их ипотеки в других банках к ним.
🔹АКРА повысила рейтинг банку Ренессанс Кредит с BBB-(RU) до BBB(RU), прогноз сохранен стабильный
причины: улучшение оценки достаточности капитала. Н1.2 в прогнозе на 1,5 года выше 11%В 2021 году банк поменял стратегию развития, сосредоточившись на диверсификации розничных продуктов и росте комиссионного дохода. Ренессанс адаптировал кредитные продукты на интернет-торговлю, для пользователей комиссионными продуктами были смягчены кредитные условия. Банк развивает мобильное приложение, в том числе для привлечение молодежи, в планах банка выйти на рынок МСБ
@MarketOverview
Один из крупнейших банков Свердловской области Уральский Банк Реконструкции и Развития (УБРиР) начал присоединение дочернего ВУЗ-банка, находящегося на санации. Сейчас проходит укрупнение офисов и их трансформация: клиенты смогут оформить в офисах продукты сразу двух банков.
В частности: офис ВУЗ-банка на на Машиностроителей, 14 будет работать до 29 сентября, далее его клиентов ориентируют на обслуживанию в двух ближайших отделениях УБРиРа. Часть отделений ВУЗ-банка будут реоранизованы в УБРиР. Очевидным следующим шагом будет процесс присоединения всего банка. УБРиР регулярно попадает в списки банков с критически низким показателя достаточности капитала Н1.1, возможно за счет увеличения количества отделений и клиентов банк хочет выправить ситуацию с капиталом.
ВУЗ-банк принадлежит УБРиРу, который контролирует владелец Русской Медной Компании Игорь Алтушкин (26-е место Forbes, состояние $7 млрд)
@MarketOverview
В частности: офис ВУЗ-банка на на Машиностроителей, 14 будет работать до 29 сентября, далее его клиентов ориентируют на обслуживанию в двух ближайших отделениях УБРиРа. Часть отделений ВУЗ-банка будут реоранизованы в УБРиР. Очевидным следующим шагом будет процесс присоединения всего банка. УБРиР регулярно попадает в списки банков с критически низким показателя достаточности капитала Н1.1, возможно за счет увеличения количества отделений и клиентов банк хочет выправить ситуацию с капиталом.
ВУЗ-банк принадлежит УБРиРу, который контролирует владелец Русской Медной Компании Игорь Алтушкин (26-е место Forbes, состояние $7 млрд)
@MarketOverview
Как вести бизнес и не переплачивать на налогах
Предприниматели – новая нефть! Перед налоговой службой стоит задача — любыми способами пополнить отощавший бюджет. А канал Налоги без сборов знает приёмы налоговиков и помогает бизнесу не потерять всё на налогах.
Чтобы вести бизнес мало стратегий продвижения и мотивационных цитат, нужно уметь и зарабатывать, и платить. А также и не платить.
Будьте в курсе, сколько надо отдать, иначе заберут всё. Если хотите, чтобы ваш бизнес процветал, подписывайтесь на канал Налоги без сборов.
реклама
Предприниматели – новая нефть! Перед налоговой службой стоит задача — любыми способами пополнить отощавший бюджет. А канал Налоги без сборов знает приёмы налоговиков и помогает бизнесу не потерять всё на налогах.
Чтобы вести бизнес мало стратегий продвижения и мотивационных цитат, нужно уметь и зарабатывать, и платить. А также и не платить.
Будьте в курсе, сколько надо отдать, иначе заберут всё. Если хотите, чтобы ваш бизнес процветал, подписывайтесь на канал Налоги без сборов.
реклама
С начала года доля прибыльных банков продолжает удерживаться на отметке 98%, причем количественный показатель (259 банков) лучше всех месяцев 2021 года (за исключением января). Важно, что основная часть прибыли (около 85%) получена системно занчимыми кредитными организациями (СЗКО).
@MarketOverview
@MarketOverview
🎢Invest News Day
📈 Однозначно для Роснефти (ROSN) возможность получения права на экспортов Европу газа очень положительна, особенно учитывая, что если президент (а тут из всех источников информация, что решение за ним) одобрит 10 млрд. куб. м. в год, то общая доля экспорта составит примерно 10-15% в общей выручке. Ощутимо в цифрах и, на фоне стоимости газа, очень прибыльно, но пока на бумаге и в радостных расчетах акционеров, ведь для того, чтобы оценить эффект стоит вспомнить о таможенных пошлинах, вознаграждении Газпрому за трубопровод и НДПИ.
Summary market
21.09.2021 открытие 552,5 RUB
21.09.2021 мах 568,5 RUB +2,9%
21.09.2021 закрытие 560,85 RUB +1,51%
@MarketOverview
📈 Однозначно для Роснефти (ROSN) возможность получения права на экспортов Европу газа очень положительна, особенно учитывая, что если президент (а тут из всех источников информация, что решение за ним) одобрит 10 млрд. куб. м. в год, то общая доля экспорта составит примерно 10-15% в общей выручке. Ощутимо в цифрах и, на фоне стоимости газа, очень прибыльно, но пока на бумаге и в радостных расчетах акционеров, ведь для того, чтобы оценить эффект стоит вспомнить о таможенных пошлинах, вознаграждении Газпрому за трубопровод и НДПИ.
Summary market
21.09.2021 открытие 552,5 RUB
21.09.2021 мах 568,5 RUB +2,9%
21.09.2021 закрытие 560,85 RUB +1,51%
@MarketOverview
📢Banking news
🔻Банк России вынес новый штраф за незаконное получение или предоставление кредитного отчета (ст. 14.29 КоАП) Модульбанку, специализирующемся на обслуживании юр. лиц. Размер штрафа - 30-50 тыс. руб. С начала активной кампании регулятора с августа 2019 банк получает уже третий штраф, хотя кредитный портфель физ. лиц не превышает и 22 млн руб.
🔻На создание филиппинской "дочки" Тинькофф банку изначально закладывал 2 млрд филиппинских песо ($39,9 млн, или 2,9 млрд рублей), однако теперь банк закладывает 3 млрд пессо, так как изменилась конфигурация и для этого требуется другая лицензия.
ЦБ Филиппин заявлял, что больше не будет принимать заявки на цифровые банки, регулятор боится за финансовую устойчивость местных банков. Многие международные необанки начали экспансию страны. Всего в стране должно быть 7 цифровых банков:
государственный Overseas Filipino Bank, необанки Tonik и UNO Bank; Union Digital Bank, GOtyme и еще два получают лицензии (среди них Тинькофф). Вероятно Тинькофф замахнулся на большее, поэтому всё больше подтверждается, что привлеченные на прошлой неделе бессрочные субординированные облигации на $600 млн пойдут не только на рефинансирование старого долга, но и на запуск ипотеки и экспансию на Филиппины и другие рынки.
🔸В Томскпромстройбанке очередные незначительные изменения в структуре владельцев: начальник управления автоматизации, член Правления Андрей Назаров увеличил долю в банке с 0,042299% до 0,042367%
🔸ВТБ через европейскую дочку получил контроль над 13,78797% долей турецкого инвестиционного холдинга Global Yatirim Holding AS. Доля была получена в результате сделок РЕПО. Если турецкий холдинг не справится с погашением, то тогда у ВТБ появятся интересы в Стамбуле.
🔹В проект бюджета России на 2022-2024 г.г. закладывают докапитализацию Промсвязьбанка в 2022 году на 13,72 млрд руб. Бесплатные деньги - это всегда хорошо для любого банка.
@MarketOverview
🔻Банк России вынес новый штраф за незаконное получение или предоставление кредитного отчета (ст. 14.29 КоАП) Модульбанку, специализирующемся на обслуживании юр. лиц. Размер штрафа - 30-50 тыс. руб. С начала активной кампании регулятора с августа 2019 банк получает уже третий штраф, хотя кредитный портфель физ. лиц не превышает и 22 млн руб.
🔻На создание филиппинской "дочки" Тинькофф банку изначально закладывал 2 млрд филиппинских песо ($39,9 млн, или 2,9 млрд рублей), однако теперь банк закладывает 3 млрд пессо, так как изменилась конфигурация и для этого требуется другая лицензия.
ЦБ Филиппин заявлял, что больше не будет принимать заявки на цифровые банки, регулятор боится за финансовую устойчивость местных банков. Многие международные необанки начали экспансию страны. Всего в стране должно быть 7 цифровых банков:
государственный Overseas Filipino Bank, необанки Tonik и UNO Bank; Union Digital Bank, GOtyme и еще два получают лицензии (среди них Тинькофф). Вероятно Тинькофф замахнулся на большее, поэтому всё больше подтверждается, что привлеченные на прошлой неделе бессрочные субординированные облигации на $600 млн пойдут не только на рефинансирование старого долга, но и на запуск ипотеки и экспансию на Филиппины и другие рынки.
🔸В Томскпромстройбанке очередные незначительные изменения в структуре владельцев: начальник управления автоматизации, член Правления Андрей Назаров увеличил долю в банке с 0,042299% до 0,042367%
🔸ВТБ через европейскую дочку получил контроль над 13,78797% долей турецкого инвестиционного холдинга Global Yatirim Holding AS. Доля была получена в результате сделок РЕПО. Если турецкий холдинг не справится с погашением, то тогда у ВТБ появятся интересы в Стамбуле.
🔹В проект бюджета России на 2022-2024 г.г. закладывают докапитализацию Промсвязьбанка в 2022 году на 13,72 млрд руб. Бесплатные деньги - это всегда хорошо для любого банка.
@MarketOverview
Как с нуля научиться грамотно инвестировать на публичных рынках так, как это делают профессионалы
На курсе «Школа Инвестиций» от онлайн-университета SF Education учат грамотно оценивать стоимость компании не только с фундаментальной точки зрения, но и со стороны рынка.
⠀
За 6 месяцев программы вы получите:
→ Навыки для оценки стоимости любой компании
→ Знания, позволяющие интегрировать производные финансовые инструменты в свой портфель
→ Практику отраслевого анализа компаний
→ Необходимые инструменты для формирования своего инвестиционного портфеля⠀
→ Для лучших студентов — стажировка в БКС
Почему стоит начать учиться в SF Education?
→ Партнером курса выступает компания БКС. Мир инвестиций
→ Преподаватели-практики из Goldman Sachs, Wells Fargo, J.P. Morgan, EY, ВТБ, Сбербанка и других крупных компаний
→ Занятия на курсе — практико-ориентированные
→ Современные методы обучения: видеоуроки, вебинары, тренажеры, стимуляторы
→ Личный куратор и наставник
→ Помощь с трудоустройством и карьерной траекторией
Программа подойдет как частным инвесторам, так и начинающим финансовым специалистам. Бонус: 15 000 рублей на брокерский счет.
Кстати, у SF Education есть и другие курсы по этой теме, например, «Инвестиционный менеджер», «Личные финансы», «Финансовое моделирование».
А до 24 сентября действуют скидки до 50% на все программы и курсы SF Education!
Так что переходите по ссылке и успевайте забрать программу со скидкой!
реклама
На курсе «Школа Инвестиций» от онлайн-университета SF Education учат грамотно оценивать стоимость компании не только с фундаментальной точки зрения, но и со стороны рынка.
⠀
За 6 месяцев программы вы получите:
→ Навыки для оценки стоимости любой компании
→ Знания, позволяющие интегрировать производные финансовые инструменты в свой портфель
→ Практику отраслевого анализа компаний
→ Необходимые инструменты для формирования своего инвестиционного портфеля⠀
→ Для лучших студентов — стажировка в БКС
Почему стоит начать учиться в SF Education?
→ Партнером курса выступает компания БКС. Мир инвестиций
→ Преподаватели-практики из Goldman Sachs, Wells Fargo, J.P. Morgan, EY, ВТБ, Сбербанка и других крупных компаний
→ Занятия на курсе — практико-ориентированные
→ Современные методы обучения: видеоуроки, вебинары, тренажеры, стимуляторы
→ Личный куратор и наставник
→ Помощь с трудоустройством и карьерной траекторией
Программа подойдет как частным инвесторам, так и начинающим финансовым специалистам. Бонус: 15 000 рублей на брокерский счет.
Кстати, у SF Education есть и другие курсы по этой теме, например, «Инвестиционный менеджер», «Личные финансы», «Финансовое моделирование».
А до 24 сентября действуют скидки до 50% на все программы и курсы SF Education!
Так что переходите по ссылке и успевайте забрать программу со скидкой!
реклама
Наибольшая просроченная задолженность в отрасли финансовой и страховой деятельности (12% отношение просроченных 802 млрд. руб. к 6 605 млрд. рублей портфеля) на этот раз не превосходит средний показатель по ЮЛ и ИП (14%), а от годового маскимума в 15% и вовсе далеко. Хотя, справедливости ради, стоит отметить, что и годовой темп прироста кредитования совсем скромны й - всего 10%, поэтому "разгуляться" пока негде.
@MarketOverview
@MarketOverview
Россияне израсходовали все 700 млрд руб, полученные в виде социальной помощи перед выборами, и вышли в сентябре с минимальными запасами свободных денег. В августе 2021 свободных денег стало меньше на 5% по сравнению с июлем 2021, а годовое падение составило 2%
Свободные деньги - это деньги, которые остаются у домохозяйств после после покупки необходимых продуктов питания, товаров повседневного спроса, оплаты ЖКХ, транспортных и других услуг. Свободные деньги население тратит на образование, здоровье, ремонт, отдых, развлечения, откладывает на квартиру, дачу, автомобиль, депозиты, и платит по кредитам. Помните наш опрос - свободных денег нет у тех людей, которым не хватает денег даже на питание
@MarketOverview
Свободные деньги - это деньги, которые остаются у домохозяйств после после покупки необходимых продуктов питания, товаров повседневного спроса, оплаты ЖКХ, транспортных и других услуг. Свободные деньги население тратит на образование, здоровье, ремонт, отдых, развлечения, откладывает на квартиру, дачу, автомобиль, депозиты, и платит по кредитам. Помните наш опрос - свободных денег нет у тех людей, которым не хватает денег даже на питание
@MarketOverview
🔑Можно ли оформить инвестиционное гражданство или европейскую "золотую визу" без переезда?
Если вы когда-либо задумывались о будущем своей семьи, втором гражданстве, смене налогового резидентства, покупке недвижимости за рубежом или еще не определились со страной — читайте канал «Гражданин мира» 🌎 @globalpass.
Пока ваше решение зреет и ждет нужного момента:
читайте только своевременную информацию от пионеров инвестиционной иммиграции — швейцарской компании 🇨🇭 Henley&Partners.
реклама
Если вы когда-либо задумывались о будущем своей семьи, втором гражданстве, смене налогового резидентства, покупке недвижимости за рубежом или еще не определились со страной — читайте канал «Гражданин мира» 🌎 @globalpass.
Пока ваше решение зреет и ждет нужного момента:
читайте только своевременную информацию от пионеров инвестиционной иммиграции — швейцарской компании 🇨🇭 Henley&Partners.
реклама
⚡️ЦБ ввёл временную администрацию в QBF. После неоднократных отказов в течение месяца возвращать деньги клиентам Банк России наконец-то понял, что пора отстранять действующее руководство инвестиционной компании QBF и вводить временную администрацию.. пока на 3 месяца 🤦♀️ Скорее всего деньги не удается вернуть, потому что они были выведены за пределы юрисдикции Банка России - в оффшоры и на зарубежные дочки QBF.
В июле ЦБ аннулировал лицензии ООО КьюБиЭф и обязал до 20 января 2022 года прекратить осуществление профессиональной деятельности на рынке ценных бума, и обеспечить до этого срока возврат имущества клиентам. В конце мая были арестованы соучредитель QBF Зелимхан Мунаев и юрист группы Евгений Россиев. Компанию QBF подозревают в мошенничестве, менеджеры компании обещали 20% годовых на вложенные средства в ДУ, однако деньги уходили в оффшоры - предварительная оценка сумму вывода в 5-7 млрд руб.
@MarketOverview
В июле ЦБ аннулировал лицензии ООО КьюБиЭф и обязал до 20 января 2022 года прекратить осуществление профессиональной деятельности на рынке ценных бума, и обеспечить до этого срока возврат имущества клиентам. В конце мая были арестованы соучредитель QBF Зелимхан Мунаев и юрист группы Евгений Россиев. Компанию QBF подозревают в мошенничестве, менеджеры компании обещали 20% годовых на вложенные средства в ДУ, однако деньги уходили в оффшоры - предварительная оценка сумму вывода в 5-7 млрд руб.
@MarketOverview
🎢Invest News Day
📈 Я, честно признаюсь, не очень хотел писать про Мечел (MTLRP) вообще, хотя и получилось заработать на нем более 100% буквально за 2,5 месяца и это не какая-то памповая акция «новой волны инвесторов», а сухой расчет в котором из вводных это цены на уголь и сталь. Но смотрю я на вчерашнее поведение на рынке и в особенности на прессы Мечела и не могу понять, что же его так уверенно держит на высоких уровнях.
Да, все (ну не все конечно, а ребята с калькуляторами EV) ждут отчета за 3 квартал и новости о прекрасных дивидендах, бесспорно приятности в виде закупки большого объема рельс дают положительный импульс, НО где же очевидное (и уже начавшееся) снижение цены на сталь, вполне реальная угроза огромную часть прибыли отдать в налоги и зависимость от рынка РФ, как основного потребителя продукции компании? Неужели и это в текущей цене и на ожиданиях не сказывается, а ведь всего, что я перечислил (кроме стабильного максимума продаж на внутреннем рынке) , не было в отчете 2 квартала.
В общем смотрим, фиксируем прибыль и на вновь открытую позицию в Мечеле_п ставим стопы.
Summary market
22.09.2021 открытие 229,5 RUB
22.09.2021 мах 251,9 RUB +9,76%
22.09.2021 закрытие 246,0 RUB +7,19%
@MarketOverview
📈 Я, честно признаюсь, не очень хотел писать про Мечел (MTLRP) вообще, хотя и получилось заработать на нем более 100% буквально за 2,5 месяца и это не какая-то памповая акция «новой волны инвесторов», а сухой расчет в котором из вводных это цены на уголь и сталь. Но смотрю я на вчерашнее поведение на рынке и в особенности на прессы Мечела и не могу понять, что же его так уверенно держит на высоких уровнях.
Да, все (ну не все конечно, а ребята с калькуляторами EV) ждут отчета за 3 квартал и новости о прекрасных дивидендах, бесспорно приятности в виде закупки большого объема рельс дают положительный импульс, НО где же очевидное (и уже начавшееся) снижение цены на сталь, вполне реальная угроза огромную часть прибыли отдать в налоги и зависимость от рынка РФ, как основного потребителя продукции компании? Неужели и это в текущей цене и на ожиданиях не сказывается, а ведь всего, что я перечислил (кроме стабильного максимума продаж на внутреннем рынке) , не было в отчете 2 квартала.
В общем смотрим, фиксируем прибыль и на вновь открытую позицию в Мечеле_п ставим стопы.
Summary market
22.09.2021 открытие 229,5 RUB
22.09.2021 мах 251,9 RUB +9,76%
22.09.2021 закрытие 246,0 RUB +7,19%
@MarketOverview
📢Banking news
🔻Вчера в работе сервисов банка РНКБ (Крым) произошел масштабный сбой, клиенты жаловались на неработающие банкоматы, терминалы самообслуживания, платежные терминалы, мобильное приложение. Клиенты банка не могли оплатить покупки по картам. Сейчас работоспособность восстанавливается, однако могут наблюдаться некоторые задержки в проведении платежей.
🔸ЦБ Японии взял под усиленный контроль местный банк Mizuho из-за сбоев в работе. С начала года было зафиксировано 7 технических сбоев. В России у японского холдинга Mizuho работает одноименный Мидзухо Банк (Москва)
В России банки пока не подвержены дополнительным контролям или штрафам за сбои в интернет-банках, мобильных приложениях и при проведении платежей. Рекордсмен по неполадкам - это банк ВТБ, в августе у которого произошел 20й сбой с начала года. В марте 2020 накануне локдауна около двух недель клиенты жаловались на неработающие интернет-банк и мобильное приложение Московского Кредитного Банка. Но не всё так плохо в России:
ЦБ планирует законодательно ограничить допустимое время на устранение неполадок двумя часами, так как это "подрывает операционную надеждность банка для обеспечения непрерывности оказания услуг". Крупным банка с активами более 500 млрд руб (к таким относится и МКБ) будет отводиться полчаса на восстановление работоспособности. В планах ЦБ запустить новую схему с 1 октября 2022 года
🔹Эксперт РА повысил прогноз по рейтингу Росгосстрах Банка (РГС Банк, входит в группу банка ФК Открытие) со стабильного до позитивного, рейтинг подтвержден на уровне ruВВB+
За год кредитный портфель вырос на 90% и составил 20% от активов, банк ориентируется на автокредиты и сегмент автоторговли. В розничном кредитном портфеле 76% составляют автокредиты.
🔹Альфа-Банк заключил мировое соглашение с Генеральной Прокуратурой за "коррупционный доход", полученный от экс-министра "открытого правительства" Михаила Абызова. Гагаринский районный суд взыскал с Альфа-Банка за $30,8 млн и 5,6 млрд руб (~$76,9 млн).
Стороны договорились больше не оспаривать действия друг друга. Альфа-Банк направил деньги (сумма не уточняется!) на благотворительность "в сфере образования и просвещения в Российской Федерации, которая поддерживается государством, заинтересованным в ее широком распространении и развитии в стране. Это касается помощи детям"
@MarketOverview
🔻Вчера в работе сервисов банка РНКБ (Крым) произошел масштабный сбой, клиенты жаловались на неработающие банкоматы, терминалы самообслуживания, платежные терминалы, мобильное приложение. Клиенты банка не могли оплатить покупки по картам. Сейчас работоспособность восстанавливается, однако могут наблюдаться некоторые задержки в проведении платежей.
🔸ЦБ Японии взял под усиленный контроль местный банк Mizuho из-за сбоев в работе. С начала года было зафиксировано 7 технических сбоев. В России у японского холдинга Mizuho работает одноименный Мидзухо Банк (Москва)
В России банки пока не подвержены дополнительным контролям или штрафам за сбои в интернет-банках, мобильных приложениях и при проведении платежей. Рекордсмен по неполадкам - это банк ВТБ, в августе у которого произошел 20й сбой с начала года. В марте 2020 накануне локдауна около двух недель клиенты жаловались на неработающие интернет-банк и мобильное приложение Московского Кредитного Банка. Но не всё так плохо в России:
ЦБ планирует законодательно ограничить допустимое время на устранение неполадок двумя часами, так как это "подрывает операционную надеждность банка для обеспечения непрерывности оказания услуг". Крупным банка с активами более 500 млрд руб (к таким относится и МКБ) будет отводиться полчаса на восстановление работоспособности. В планах ЦБ запустить новую схему с 1 октября 2022 года
🔹Эксперт РА повысил прогноз по рейтингу Росгосстрах Банка (РГС Банк, входит в группу банка ФК Открытие) со стабильного до позитивного, рейтинг подтвержден на уровне ruВВB+
За год кредитный портфель вырос на 90% и составил 20% от активов, банк ориентируется на автокредиты и сегмент автоторговли. В розничном кредитном портфеле 76% составляют автокредиты.
🔹Альфа-Банк заключил мировое соглашение с Генеральной Прокуратурой за "коррупционный доход", полученный от экс-министра "открытого правительства" Михаила Абызова. Гагаринский районный суд взыскал с Альфа-Банка за $30,8 млн и 5,6 млрд руб (~$76,9 млн).
Стороны договорились больше не оспаривать действия друг друга. Альфа-Банк направил деньги (сумма не уточняется!) на благотворительность "в сфере образования и просвещения в Российской Федерации, которая поддерживается государством, заинтересованным в ее широком распространении и развитии в стране. Это касается помощи детям"
@MarketOverview
💳Полный провал партнерства Почта Банка и Пятерочки: кража бонусных баллов
Клиенты Почта-банка сообщают о списаниях бонусных баллов с выпущенных совместно с ним дебетовых карт "Пятерочка". В жалобах говорится о хищении бонусов в размере 200 руб - 2 тыс. руб. Само списание происходит как покупка за баллы в Пятерочке. Есть кейсы неоднократного хищения даже после обращения клиента в банк. Почта-банк заверяет, что причина кроется в техническом сбое, а сами карты не скомпрометированными, но данные это не подтверждают.
Скорее всего, злоумышленники использовали уязвимость системы расчета бонусов. Баллами можно оплатить 100% покупки, подтверждение со стороны клиента не требуется. При таком способе расчетов карта становится обычной бонусной картой без присущей банковской карте защиты.
▪️Хищение бонусов с банковской карты — это киберинцидент, поскольку клиенту банка нанесен ущерб. При этом закрывать существующую уязвимость и вводить ограничения на покупку за баллы банк не планирует. В телеграме уже продают аккаунты с баллами Пятерочки, добытыми путем кражи и взломов, после многочисленных негативных отзывов на банки ру и выхода темы в СМИ с данных каналов объявления потёрли.
Автор телеграм-канала @moscowpan_cashback еще в августе (!) столкнулся с кражей баллов Пятерочки с собственного бонусного счета. Позже стало известно, что баллы рано или поздно украдут, так как номер карты и штрихкод на таких картах постоянный, он легко генерируется. Номера таких карт начинаются на 77890049. В комментариях отметили, что на украденные баллы Пятерочки мошенники зачастую покупают сахар. На жалобы клиентов Почта Банк ничем не может помочь, потому что дыра на стороне Пятерочки - совместный проект кобрендовую карту можно похоронить.
@MarketOverview
Клиенты Почта-банка сообщают о списаниях бонусных баллов с выпущенных совместно с ним дебетовых карт "Пятерочка". В жалобах говорится о хищении бонусов в размере 200 руб - 2 тыс. руб. Само списание происходит как покупка за баллы в Пятерочке. Есть кейсы неоднократного хищения даже после обращения клиента в банк. Почта-банк заверяет, что причина кроется в техническом сбое, а сами карты не скомпрометированными, но данные это не подтверждают.
Скорее всего, злоумышленники использовали уязвимость системы расчета бонусов. Баллами можно оплатить 100% покупки, подтверждение со стороны клиента не требуется. При таком способе расчетов карта становится обычной бонусной картой без присущей банковской карте защиты.
▪️Хищение бонусов с банковской карты — это киберинцидент, поскольку клиенту банка нанесен ущерб. При этом закрывать существующую уязвимость и вводить ограничения на покупку за баллы банк не планирует. В телеграме уже продают аккаунты с баллами Пятерочки, добытыми путем кражи и взломов, после многочисленных негативных отзывов на банки ру и выхода темы в СМИ с данных каналов объявления потёрли.
Автор телеграм-канала @moscowpan_cashback еще в августе (!) столкнулся с кражей баллов Пятерочки с собственного бонусного счета. Позже стало известно, что баллы рано или поздно украдут, так как номер карты и штрихкод на таких картах постоянный, он легко генерируется. Номера таких карт начинаются на 77890049. В комментариях отметили, что на украденные баллы Пятерочки мошенники зачастую покупают сахар. На жалобы клиентов Почта Банк ничем не может помочь, потому что дыра на стороне Пятерочки - совместный проект кобрендовую карту можно похоронить.
@MarketOverview
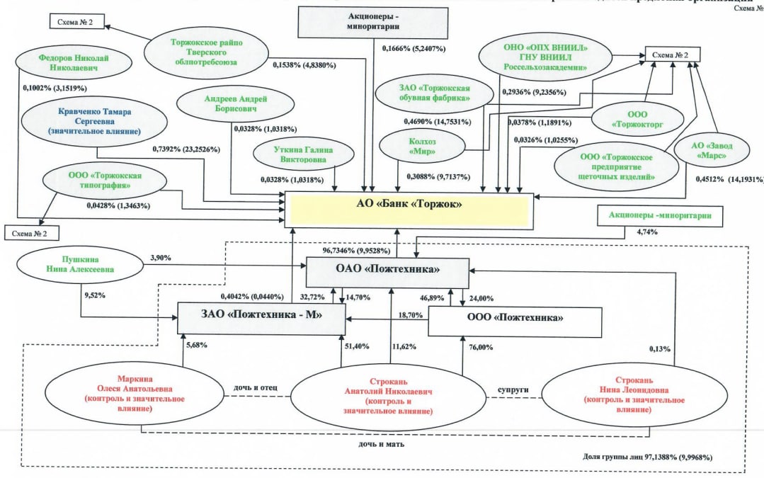
🔹ЦБ отменил предписание акционеру банка Торжок (Тверская обл.) - ЗАО Пожтехника-М. Ограничение было наложен в августе по ч.12 ст. 61 ФЗ О Банке России: выявление неудовлетворительного финансового положения или факта неудовлетворительной деловой репутации. ЦБ ограничил право голоса 10%, хотя компания ЗАО Пожтехника-М контролировала 31,65%, однако в свежей схеме (на фото) ЦБ ограничил в праве голоса всей группы лиц и компаний, связанных с Анатолием Строканем и его семьи - 10%.
Когда ЦБ вынес предписание ЗАО Пожтехника-М, мы не нашли ни одного иска к компании в арбитраже. Однако надо было проверять её "дочку" ОАО Пожтехника: с июля по сентябрь в Арбтражный суд Тверской области поступило 24 иска против компании, и 1 дело было заведено в Московском арбитраже. На сегодняшний день Пожтехника проиграла 17 судебных дел на 11,4 млн руб, удалось отбиться от 4 исков на 23,4 млн руб, но заявители могут подать их повторно. На рассмотрении против Пожтехники находятся еще 4 иска на 9,2 млн руб.
Главные заявители - Газпром Межрегионгаз Тверь, Администрация г. Торжок, Атомэнергосбыт, правительство Тверской области - требуют доплатить по договорам аренды и поставки газа.
ЦБ очень закрыт в своих регуляторных решениях по отношению к банкам. Мы можем только догадываться, что череда исков к акционерам могла послужить поводом для предписания. Вероятно урегулирование части споров стало причиной отмены ограничения ЦБ.
@MarketOverview
Когда ЦБ вынес предписание ЗАО Пожтехника-М, мы не нашли ни одного иска к компании в арбитраже. Однако надо было проверять её "дочку" ОАО Пожтехника: с июля по сентябрь в Арбтражный суд Тверской области поступило 24 иска против компании, и 1 дело было заведено в Московском арбитраже. На сегодняшний день Пожтехника проиграла 17 судебных дел на 11,4 млн руб, удалось отбиться от 4 исков на 23,4 млн руб, но заявители могут подать их повторно. На рассмотрении против Пожтехники находятся еще 4 иска на 9,2 млн руб.
Главные заявители - Газпром Межрегионгаз Тверь, Администрация г. Торжок, Атомэнергосбыт, правительство Тверской области - требуют доплатить по договорам аренды и поставки газа.
ЦБ очень закрыт в своих регуляторных решениях по отношению к банкам. Мы можем только догадываться, что череда исков к акционерам могла послужить поводом для предписания. Вероятно урегулирование части споров стало причиной отмены ограничения ЦБ.
@MarketOverview
Средний размер ипотеки в августе снова устремился вверх🚀
Неверными оказались предположения о том, что отмена (трансформация конечно же) господдержки отразится и на объемах выдач и на среднем размере кредита, что подразумевалось после "выхода из игры" крупных городов.
@MarketOverview
Неверными оказались предположения о том, что отмена (трансформация конечно же) господдержки отразится и на объемах выдач и на среднем размере кредита, что подразумевалось после "выхода из игры" крупных городов.
@MarketOverview
🎢Invest News Day
📉 На фоне очередных новостей от Mail (MAILDR) об отсутствии дивидендов в «ближайшее время» можно было упустить очень важные важные фразы директора по связям с инвесторами Mail.ru Group Татьяна Волочкович. Самое важное:
1) IPO социальной сети "Вконтакте" компания "никак не рассматривает»
2) "Мы публично озвучивали, что IPO может быть одним из сценариев развития, это было сказано в рамках формирования совместных предприятий со "Сбером" и с Alibaba. В 2019 году мы сказали, что IPO этих активов может быть одним из сценариев развития в горизонте 3-5 лет»
Итого вполне вероятно увидеть в скором будущем ряд IPO, таких как Ситимобил, Delivery Club и AliExpress Россия.
Summary market
23.09.2021 открытие 1 541,8 RUB
23.09.2021 мах 1 544,0 RUB +0,14%
23.09.2021 закрытие 1 515,6 RUB -1,7%
@MarketOverview
📉 На фоне очередных новостей от Mail (MAILDR) об отсутствии дивидендов в «ближайшее время» можно было упустить очень важные важные фразы директора по связям с инвесторами Mail.ru Group Татьяна Волочкович. Самое важное:
1) IPO социальной сети "Вконтакте" компания "никак не рассматривает»
2) "Мы публично озвучивали, что IPO может быть одним из сценариев развития, это было сказано в рамках формирования совместных предприятий со "Сбером" и с Alibaba. В 2019 году мы сказали, что IPO этих активов может быть одним из сценариев развития в горизонте 3-5 лет»
Итого вполне вероятно увидеть в скором будущем ряд IPO, таких как Ситимобил, Delivery Club и AliExpress Россия.
Summary market
23.09.2021 открытие 1 541,8 RUB
23.09.2021 мах 1 544,0 RUB +0,14%
23.09.2021 закрытие 1 515,6 RUB -1,7%
@MarketOverview
📢Banking news
🔻На этой неделе Минфин США впервые ввёл санкции в отношении российского криптообменника SUEX за проведение транзакций для программ-вымогателей денег. В российском банкинге начались увольнения "токсичных" менеджеров, аффилированных с SUEX:
- из МТС-банка был уволен руководитель проекта Neo Bank Василий Жабыкин
- из бота-криптообменника Chatex был уволен сооснователь SUEX Егор Петуховский.
Параллельно общественное движение Стопнаркотик обратилось в МВД с просьбой проверить связь SUEX с криптобиржей ExMo, российским банком Киви и украинским Конкордбанком. По данным исследования Стопнаркотик SUEX была вовлечена в схему отмывания денег от продажи наркотиков на Hydra. Также движение обратилось в ЦБ с просьбой запретить платежи в пользу украинского банка Конкорд.
🔻ЦБ вынес очередной штраф за незаконное получение или предоставление кредитного отчета (ст. 14.29 КоАП) Райффайзенбанку. Размер штрафа - 30-50 тыс. руб.
🔹Fitch повысил рейтинг ХоумКредит Банка с ВВ- до ВВ, прогноз сохранен стабильный.
🔻На этой неделе Минфин США впервые ввёл санкции в отношении российского криптообменника SUEX за проведение транзакций для программ-вымогателей денег. В российском банкинге начались увольнения "токсичных" менеджеров, аффилированных с SUEX:
- из МТС-банка был уволен руководитель проекта Neo Bank Василий Жабыкин
- из бота-криптообменника Chatex был уволен сооснователь SUEX Егор Петуховский.
Параллельно общественное движение Стопнаркотик обратилось в МВД с просьбой проверить связь SUEX с криптобиржей ExMo, российским банком Киви и украинским Конкордбанком. По данным исследования Стопнаркотик SUEX была вовлечена в схему отмывания денег от продажи наркотиков на Hydra. Также движение обратилось в ЦБ с просьбой запретить платежи в пользу украинского банка Конкорд.
Qiwi опровергли о связях с ExMo. В ExMo заявили, что не имеют отношения к деятельности SUEX, а основатель ExMo Иван Петуховский не является родственником основателем SUEX Егором Петуховским - это просто однофамильцы
🔻ЦБ аннулирован лицензию у НКО Финчер (Москва)причина: добровольный отказ
🔻Вчера в работе систем Альфа-Банка произошел сбой, по данным портала downdetector клиенты не могли оплатить покупки по картам и авторизоваться в мобильном приложении. Сегодня пользователи Киви банка испытывают проблемы с входом в личный кабинет.🔻ЦБ вынес очередной штраф за незаконное получение или предоставление кредитного отчета (ст. 14.29 КоАП) Райффайзенбанку. Размер штрафа - 30-50 тыс. руб.
Всего с начала активной кампании регулятор оштрафовал Райф 9 раз
🔸В январе зампредправления Примсоцбанка (Владивосток) Сергей Маринин покинул пост, проработав в банке более 13 лет. Однако он сразу вышел на работу Дальневосточный Банк и чуть более чем через полгода возглавил его. Пока кандидатура согласовывается регулятором Сергей Маринин исполняет обязанности Президента Дальневосточного банка.Дальневосточный банк входит группу Регион-Россиум, в котором находятся также *Московский Кредитный Банк, Руснарбанк, банк Веста, банк Кольцо Урала*
🔸АКРА поместил рейтинг Азиатско-Тихоокеанского Банка на пересмотр, рейтинг подтвержден на уровне BBB(RU), прогноз развивающийся.причина: продажа банка
17 сентября АТБ был продан принадлежащая Назарбаев фонду компании Pioneer Capital Invest, соответственно фактор экстраординарной поддержки от государства в случае необходимости исчез. Назарбаев фонд должен определиться со стратегией развития АТБ, тогда агенство может пересмотреть рейтинг.🔹Fitch повысил рейтинг ХоумКредит Банка с ВВ- до ВВ, прогноз сохранен стабильный.
причины: устойчивое поддержание качества активов и показателей деятельности в 2020 году, хороший буфер для покрытия убытков по безнадежным кредитам
@MarketOverview📚Новые владельцы книжного магазина в Доме Зингера на Невском проспекте
Альфа-банк выиграл суд первой инстанции в деле о расторжении договоров аренды с нынешними обитателями Дома Зингера. Если последующие суды будут успешны, в помещении появится городской Дом Книги под протекторатом Смольного.
Альфа-банк много лет судится с экс-владельцем Балтийского банка Андреем Исаевым за многочисленные объекты недвижимости в Петербургском агентстве недвижимости (ПАН). Большая часть активов уже перешла к банку, однако ряд объектов обременен долгосрочными договорами аренды с фирмами, подконтрольными Исаеву. Одна из них ООО Санкт-Петербургский дом книги в Доме Зингера. Кстати, отличный способ защитить собственность, обременив её долгосрочными договорами аренды.
💰По мнению Смольного возвращение в Дом Зингера городского книжного магазина отвечает интересам Санкт-Петербурга, поскольку работа данного магазина пополнит городской бюджет. В 2020 году годовая выручка одного частного магазина составила 447 млн руб. Для сравнения — четыре городских Дома книги (на Литейном, на Народной улице, на Кушелевской дороге и в Кронштадте) принесли в казну всего 14,6 млн руб.
Сейчас компания Исаева платит аренду около 7 млн руб в месяц примерно за 4 тыс. кв. м, и эту цену Альфа-банк считает несправедливой и невыгодной. Судя по всему, Смольному придется платить рыночную цену, то есть примерно в полтора-два раза больше.
@MarketOverview
Альфа-банк выиграл суд первой инстанции в деле о расторжении договоров аренды с нынешними обитателями Дома Зингера. Если последующие суды будут успешны, в помещении появится городской Дом Книги под протекторатом Смольного.
Дом Зингера многие знают как бывший офис основателя Вконтакте Павла Дурова, из окна которого он выкидывал пятитысячные купюры - на фотоАльфа-банк много лет судится с экс-владельцем Балтийского банка Андреем Исаевым за многочисленные объекты недвижимости в Петербургском агентстве недвижимости (ПАН). Большая часть активов уже перешла к банку, однако ряд объектов обременен долгосрочными договорами аренды с фирмами, подконтрольными Исаеву. Одна из них ООО Санкт-Петербургский дом книги в Доме Зингера. Кстати, отличный способ защитить собственность, обременив её долгосрочными договорами аренды.
💰По мнению Смольного возвращение в Дом Зингера городского книжного магазина отвечает интересам Санкт-Петербурга, поскольку работа данного магазина пополнит городской бюджет. В 2020 году годовая выручка одного частного магазина составила 447 млн руб. Для сравнения — четыре городских Дома книги (на Литейном, на Народной улице, на Кушелевской дороге и в Кронштадте) принесли в казну всего 14,6 млн руб.
Сейчас компания Исаева платит аренду около 7 млн руб в месяц примерно за 4 тыс. кв. м, и эту цену Альфа-банк считает несправедливой и невыгодной. Судя по всему, Смольному придется платить рыночную цену, то есть примерно в полтора-два раза больше.
@MarketOverview
90% людей боятся торговать на бирже. Главные причины – не хватает знаний и страх потерь.
Автор канала
– Простыми словами рассказывает о трейдинге;
– 18 лет на рынке – из них 14 лет торгует на крупнейшей в мире товарной бирже СМЕ;
– Разработал убойные системы отъема денег у крупного игрока.
Говорит о конкретных шагах для начинающих. Максимум полезной информации, минимум воды.
Подписывайтесь на канал
t.me/monstertraders
Реклама
Автор канала
– Простыми словами рассказывает о трейдинге;
– 18 лет на рынке – из них 14 лет торгует на крупнейшей в мире товарной бирже СМЕ;
– Разработал убойные системы отъема денег у крупного игрока.
Говорит о конкретных шагах для начинающих. Максимум полезной информации, минимум воды.
Подписывайтесь на канал
t.me/monstertraders
Реклама
Telegram
MonsterTraders
Обратная связь:
👉 @MikeMTrader
Авторский канал PRO трейдинг. Законы рынка, секреты психологии, конкретные шаги для желающих стать трейдерами.
Авторский сайт:
monstertraders.io
👉 @MikeMTrader
Авторский канал PRO трейдинг. Законы рынка, секреты психологии, конкретные шаги для желающих стать трейдерами.
Авторский сайт:
monstertraders.io
Предметы роскоши очень часто воспринимаются хорошими инвестиционными вложениями, причем есть много специализированных инструментов для этого( например, закрытые паевые инвестиционные фонды), но посмотреть на реальные результаты этих инвестиций можно только вот в таких отчетах. Данные оставил за 1 полугодие 2021 года, т.к. на сроке в 10 лет (вторая вкладка), ожидаемо, выросло все (максимум, кстати, у антилидера полугодия - редкий виски, который за 10 лет показал +483%).
@MarketOverview
@MarketOverview